×
Close
Sign Up
Login
Home
SCI Abstract
Library D
Events & Partner
WeMed
MDLA Events Platform
Events
Media Partners
Educational Partner
User Tools
FAQ/USER GUIDE
Language
English
中文/ Chinese
French
Português
Español
Arabic
Russian
Contact Us
×
Close
mdla_1
mdla_2
mdla_3
mdla_4
mdla_5
mdla_6
Categories
Virology
2548
Global Medical University
5118
Allergy
1792
Anatomy & Morphology
1583
Andrology
379
Anesthesia & Intensive Care
1297
Anesthesiology
5381
Audiology & Speech-Language Pathology
347
Behavioral Sciences
105
Biochemical Research Methods
7216
Biochemistry & Molecular Biology
30007
Biodiversity Conservation
330
Biology
8486
Biophysics
8251
Biotechnology & Applied Microbiology
8632
Cardiac & Cardiovascular Systems
31032
Cardiovascular & Respiratory Systems
1406
Cell & Tissue Engineering
704
Cell Biology
11170
Chemistry, Analytical
4291
Chemistry, Applied
10916
Chemistry, Medicinal
8729
Chemistry, Multidisciplinary
18507
Clinical Immunology & Infectious Disease
423
Clinical Medicine
8969
Clinical Neurology
16578
Clinical Psychology & Psychiatry
1290
Critical Care Medicine
3142
Dentistry, Oral Surgery & Medicine
13504
Dermatology
7480
Developmental Biology
6959
Ecology
631
Education, Scientific Disciplines
2038
Emergency Medicine
4124
Endocrinology, Metabolism & Nutrition
24550
Engineering, Biomedical
3709
Entomology
488
Environmental Medicine & Public Health
4649
Evolutionary Biology
275
Gastroenterology & Hepatology
12217
General & Internal Medicine
7003
Genetics & Heredity
15151
Geriatrics & Gerontology
5086
Gerontology
378
Health Care Sciences & Services
16164
Health Policy & Services
601
Hematology
5569
Immunology
24769
Infectious Diseases
13963
Integrative & Complementary Medicine
2938
Medical Ethics
1239
Medical Informatics
2242
Medical Laboratory Technology
419
Medicine, General & Internal
44308
Medicine, Legal
532
Medicine, Research & Experimental
17739
Microbiology
23298
Mycology
0
Nanoscience & Nanotechnology
5374
Neuroimaging
1374
Neurology
4554
Neurosciences
39811
Nursing
9793
Nutrition & Dietetics
7836
Obstetrics & Gynecology
8268
Oncology
52382
Ophthalmology
9720
Optics
4286
Orthopedics
11787
Orthopedics, Rehabilitation & Sports Medicine
1809
Otolaryngology
1582
Otorhinolaryngology
4885
Parasitology
1161
Pathology
5158
Pediatrics
21565
Peripheral Vascular Disease
4768
Pharmacology & Pharmacy
35428
Pharmacology/Toxicology
12185
Physiology
8898
Polymer Science
541
Primary Health Care
836
Psychiatry
19081
Psychology
5240
Psychology, Applied
111
Psychology, Biological
389
Psychology, Clinical
809
Psychology, Developmental
273
Psychology, Educational
164
Psychology, Experimental
188
Psychology, Mathematical
0
Psychology, Multidisciplinary
1690
Psychology, Psychoanalysis
30
Psychology, Social
131
Public Health & Health Care Science
2222
Public, Environmental & Occupational Health
27222
Quantum Science & Technology
0
Radiology, Nuclear Medicine & Imaging
12468
Radiology, Nuclear Medicine & Medical Imaging
8246
Rehabilitation
3050
Remote Sensing
0
Reproductive Biology
2882
Reproductive Medicine
1212
Research/Laboratory Medicine & Medical Technology
4021
Respiratory System
7404
Rheumatology
6030
Social Sciences, Biomedical
1173
Substance Abuse
2767
Surgery
33810
Toxicology
4435
Transplantation
938
Tropical Medicine
300
Urology & Nephrology
12888
Veterinary Sciences
35
Zoology
0
Channels
CURRENT OPINION IN VIROLOGY
199
INTERNATIONAL JOURNAL OF MEDICAL MICROBIOLOGY
124
JOURNAL OF CLINICAL VIROLOGY
427
JOURNAL OF VIROLOGY
110
RETROVIROLOGY
84
REVIEWS IN MEDICAL VIROLOGY
103
FUTURE VIROLOGY
27
JOURNAL OF MEDICAL VIROLOGY
538
JOURNAL OF NEUROVIROLOGY
260
VIROLOGY
0
VIROLOGY JOURNAL
591
VIRUS RESEARCH
0
TUMOUR VIRUS RESEARCH
86
SCI Abstract
search
ALL
RECOMMENDED
+
Enteropathogenic Escherichia coli revisited – New insights into old EPEC isolates using whole genome sequencing
Update your browser to view ScienceDirect correctly. Your technical details and browser version: Request ID: 98963...
International Journal Of Medical Microbiology
comment
0
thumb_up
0
Helicobacter pylori CagT4SS proteins CagN and CagM bind DNA and CagN is involved in heptose-independent pro-inflammatory substrate translocation by the T4SS
Update your browser to view ScienceDirect correctly. Your technical details and browser version: Request ID: 98963...
International Journal Of Medical Microbiology
comment
0
thumb_up
0
Nanopore-targeted sequencing: A new and effective technique for the diagnosis of non-tuberculous mycobacteria pulmonary disease
Update your browser to view ScienceDirect correctly. Your technical details and browser version: Request ID: 98963...
International Journal Of Medical Microbiology
comment
0
thumb_up
0
Genomic insights into Klebsiella pneumoniae: Virulence, resistance, and transmission in South and Southeast Asia
Update your browser to view ScienceDirect correctly. Your technical details and browser version: Request ID: 98963...
International Journal Of Medical Microbiology
comment
0
thumb_up
0
Biofilm-associated Achromobacter xylosoxidans prosthetic valve infective endocarditis
Update your browser to view ScienceDirect correctly. Your technical details and browser version: Request ID: 98963...
International Journal Of Medical Microbiology
comment
0
thumb_up
0
Drug resistance of Mycobacterium tuberculosis in West Java, Indonesia
Update your browser to view ScienceDirect correctly. Your technical details and browser version: Request ID: 98963...
International Journal Of Medical Microbiology
comment
0
thumb_up
0
Symptomatic Mycoplasma genitalium infections in men who have sex with men and trans women: Should we skip macrolides?
Update your browser to view ScienceDirect correctly. Your technical details and browser version: Request ID: 98963...
International Journal Of Medical Microbiology
comment
0
thumb_up
0
Isolation and characterization of two novel oral bacteriophages with anti-biofilm activity against Cutibacterium acnes
Update your browser to view ScienceDirect correctly. Your technical details and browser version: Request ID: 98963...
International Journal Of Medical Microbiology
comment
0
thumb_up
0
Prevalence, characteristics and clinical features of hypervirulent Klebsiella pneumoniae in a German university hospital
Update your browser to view ScienceDirect correctly. Your technical details and browser version: Request ID: 98963...
International Journal Of Medical Microbiology
comment
0
thumb_up
0
Imipenem-induced outer membrane vesicles from Elizabethkingia anophelis inhibit biofilm formation and shift nosocomial pathogen dynamics
Update your browser to view ScienceDirect correctly. Your technical details and browser version: Request ID: 98963...
International Journal Of Medical Microbiology
comment
0
thumb_up
0
SARS-CoV-2 nucleocapsid protein delays cell cycle in S-phase
Update your browser to view ScienceDirect correctly. Your technical details and browser version: Request ID: 98963...
International Journal Of Medical Microbiology
comment
0
thumb_up
0
Identification of blaESBL- and blaCARBA- Positive Multi-Drug Resistant Mixta calida Isolates from Distinct Human Hosts
Update your browser to view ScienceDirect correctly. Your technical details and browser version: Request ID: 98963...
International Journal Of Medical Microbiology
comment
0
thumb_up
0
Multiple isolation of ST398/t011 MRSA from patients in the first half of 2025 in Imam Reza Hospital, Bojnurd, North Eastern Iran
Update your browser to view ScienceDirect correctly. Your technical details and browser version: Request ID: 98963...
International Journal Of Medical Microbiology
comment
0
thumb_up
0
Optimization and spectrum characterization of the antibacterial activity of lugdunin
Update your browser to view ScienceDirect correctly. Your technical details and browser version: Request ID: 98963...
International Journal Of Medical Microbiology
comment
0
thumb_up
0
The impact of HBV infection on gut microbiota using Chinese woodchuck model with woodchuck hepatitis virus (WHV) infection
Update your browser to view ScienceDirect correctly. Your technical details and browser version: Request ID: 98963...
International Journal Of Medical Microbiology
comment
0
thumb_up
0
Genomic insights into pyrazinamide and fluoroquinolone resistance in multidrug-resistant tuberculosis in Khyber Pakhtunkhwa, Pakistan
Update your browser to view ScienceDirect correctly. Your technical details and browser version: Request ID: 98963...
International Journal Of Medical Microbiology
comment
0
thumb_up
0
Genomic analyses of enteroinvasive Escherichia coli revealed the circulation of conjugative virulence plasmids and emergence of novel clones
Update your browser to view ScienceDirect correctly. Your technical details and browser version: Request ID: 98963...
International Journal Of Medical Microbiology
comment
0
thumb_up
0
Culture-positive COVID-19-associated pulmonary aspergillosis (CAPA) in Germany
Update your browser to view ScienceDirect correctly. Your technical details and browser version: Request ID: 98963...
International Journal Of Medical Microbiology
comment
0
thumb_up
0
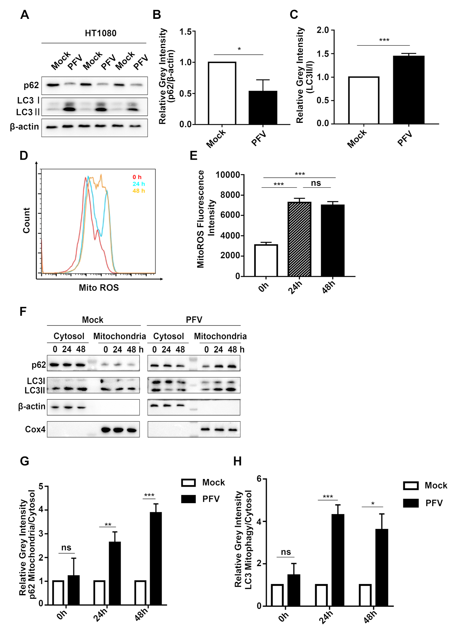
Retroviral foamy virus gag induces parkin-dependent mitophagy
Prototype foamy virus (PFV) is a complex retrovirus that can maintain latent infection for life after viral infection of t...
Retrovirology
comment
0
thumb_up
0
Drug resistance and genetic transmission characteristics of HIV-1 CRF55_01B in people living with HIV/AIDS (PLWHA) in Henan Province, China
Among the many CRFs, CRF55_01B was the first CRF01_AE and subtype B recombinant strain identified around 2013 among men wh...
Retrovirology
comment
0
thumb_up
0
t-RNA mediates provirus deletion in HIV-infected cells
In the early phase of HIV infection, as studied in vitro, high levels of unintegrated (both linear and circular) and integ...
Retrovirology
comment
0
thumb_up
0
Abstracts of the papers presented in the international conference of Indian Virological Society, VIROCON 2024 on “Emerging viruses: pandemic and biosecurity perspectives” held during 11–13 November, 2024 at Defence Research and Development Establishment (DRDE), DRDO, Ministry of Defence, Gwalior, India
Cite this article Abstracts of the papers presented in the international conference of Indian Virological Society, VIROCON...
Journal Of Neurovirology
comment
0
thumb_up
0
Clinical Evaluation of Xpert HIV Qual XC Assay in Diverse HIV-1 Subtypes Circulating in China
Update your browser to view ScienceDirect correctly. Your technical details and browser version: Request ID: 968f2...
Journal Of Clinical Virology
comment
0
thumb_up
0
Clinical Performance of the BD Onclarity™ HPV Extended Genotyping Assay for Anal Cancer Screening: A Prospective Pilot Study.
Update your browser to view ScienceDirect correctly. Your technical details and browser version: Request ID: 968f2...
Journal Of Clinical Virology
comment
0
thumb_up
0
SpikeID: Rapid and unbiased identification of SARS-CoV-2 variants by spike sequencing
Update your browser to view ScienceDirect correctly. Your technical details and browser version: Request ID: 968f2...
Journal Of Clinical Virology
comment
0
thumb_up
0
The evolving landscape of Norovirus GII genotypes in Asia: A systematic review and meta-analysis
Update your browser to view ScienceDirect correctly. Your technical details and browser version: Request ID: 968f2...
Journal Of Clinical Virology
comment
0
thumb_up
0
Epidemiology and genotypic diversity of rhinovirus in school-age children with acute respiratory illnesses seeking medical care
Update your browser to view ScienceDirect correctly. Your technical details and browser version: Request ID: 968f2...
Journal Of Clinical Virology
comment
0
thumb_up
0
Prevalence of human adenovirus in children with acute gastroenteritis in the New Vaccine Surveillance Network (NVSN) from 2016 to 2019
Update your browser to view ScienceDirect correctly. Your technical details and browser version: Request ID: 968f2...
Journal Of Clinical Virology
comment
0
thumb_up
0
Comparative evaluation of STANDARD™ M10 Flu/RSV/SARS-CoV-2 and Savanna® Respiratory Viral Panel-4 assays for the rapid molecular diagnosis of influenza A/B virus, respiratory syncytial virus and SARS-CoV-2
Update your browser to view ScienceDirect correctly. Your technical details and browser version: Request ID: 968f2...
Journal Of Clinical Virology
comment
0
thumb_up
0
Prevalence of hepatitis B virus infection among pregnant women and cord blood hepatitis B surface antigen positive newborns in sub-Saharan Africa and South Asia
Update your browser to view ScienceDirect correctly. Your technical details and browser version: Request ID: 968f2...
Journal Of Clinical Virology
comment
0
thumb_up
0
Load More
Modal title
×
Modal title
×
Share
Login
Global News and Health Forum
Join Now!
Member Login
Remember me
Forgot password?
Or using
Linkedin