×
Close
Sign Up
Login
Home
SCI Abstract
Library D
Events & Partner
WeMed
MDLA Events Platform
Events
Media Partners
Educational Partner
User Tools
FAQ/USER GUIDE
Language
English
中文/ Chinese
French
Português
Español
Arabic
Russian
Contact Us
×
Close
mdla_1
mdla_2
mdla_3
mdla_4
mdla_5
mdla_6
Categories
Obstetrics & Gynecology
8268
Global Medical University
5118
Allergy
1792
Anatomy & Morphology
1583
Andrology
379
Anesthesia & Intensive Care
1297
Anesthesiology
5381
Audiology & Speech-Language Pathology
347
Behavioral Sciences
105
Biochemical Research Methods
7216
Biochemistry & Molecular Biology
30007
Biodiversity Conservation
330
Biology
8486
Biophysics
8251
Biotechnology & Applied Microbiology
8632
Cardiac & Cardiovascular Systems
31032
Cardiovascular & Respiratory Systems
1406
Cell & Tissue Engineering
704
Cell Biology
11170
Chemistry, Analytical
4291
Chemistry, Applied
10916
Chemistry, Medicinal
8729
Chemistry, Multidisciplinary
18507
Clinical Immunology & Infectious Disease
423
Clinical Medicine
8969
Clinical Neurology
16578
Clinical Psychology & Psychiatry
1290
Critical Care Medicine
3142
Dentistry, Oral Surgery & Medicine
13504
Dermatology
7480
Developmental Biology
6959
Ecology
631
Education, Scientific Disciplines
2038
Emergency Medicine
4124
Endocrinology, Metabolism & Nutrition
24550
Engineering, Biomedical
3709
Entomology
488
Environmental Medicine & Public Health
4649
Evolutionary Biology
275
Gastroenterology & Hepatology
12217
General & Internal Medicine
7003
Genetics & Heredity
15151
Geriatrics & Gerontology
5086
Gerontology
378
Health Care Sciences & Services
16164
Health Policy & Services
601
Hematology
5569
Immunology
24769
Infectious Diseases
13963
Integrative & Complementary Medicine
2938
Medical Ethics
1239
Medical Informatics
2242
Medical Laboratory Technology
419
Medicine, General & Internal
44308
Medicine, Legal
532
Medicine, Research & Experimental
17739
Microbiology
23298
Mycology
0
Nanoscience & Nanotechnology
5374
Neuroimaging
1374
Neurology
4554
Neurosciences
39811
Nursing
9793
Nutrition & Dietetics
7836
Oncology
52382
Ophthalmology
9720
Optics
4286
Orthopedics
11787
Orthopedics, Rehabilitation & Sports Medicine
1809
Otolaryngology
1582
Otorhinolaryngology
4885
Parasitology
1161
Pathology
5158
Pediatrics
21565
Peripheral Vascular Disease
4768
Pharmacology & Pharmacy
35428
Pharmacology/Toxicology
12185
Physiology
8898
Polymer Science
541
Primary Health Care
836
Psychiatry
19081
Psychology
5240
Psychology, Applied
111
Psychology, Biological
389
Psychology, Clinical
809
Psychology, Developmental
273
Psychology, Educational
164
Psychology, Experimental
188
Psychology, Mathematical
0
Psychology, Multidisciplinary
1690
Psychology, Psychoanalysis
30
Psychology, Social
131
Public Health & Health Care Science
2222
Public, Environmental & Occupational Health
27222
Quantum Science & Technology
0
Radiology, Nuclear Medicine & Imaging
12468
Radiology, Nuclear Medicine & Medical Imaging
8246
Rehabilitation
3050
Remote Sensing
0
Reproductive Biology
2882
Reproductive Medicine
1212
Research/Laboratory Medicine & Medical Technology
4021
Respiratory System
7404
Rheumatology
6030
Social Sciences, Biomedical
1173
Substance Abuse
2767
Surgery
33810
Toxicology
4435
Transplantation
938
Tropical Medicine
300
Urology & Nephrology
12888
Veterinary Sciences
35
Virology
2548
Zoology
0
Channels
The Journal of Obstetrics and Gynaecology Research
153
NEJM Obstetrics\Gynecology
10
Medrxiv - Obstetrics and Gynecology
369
BJOG-AN INTERNATIONAL JOURNAL OF OBSTETRICS AND GYNAECOLOGY
166
GYNECOLOGIC ONCOLOGY
840
OBSTETRICS AND GYNECOLOGY
591
AMERICAN JOURNAL OF PERINATOLOGY
825
AUSTRALIAN & NEW ZEALAND JOURNAL OF OBSTETRICS & GYNAECOLOGY
96
BREAST CARE
118
BREAST JOURNAL
66
CLINICAL OBSTETRICS AND GYNECOLOGY
84
CONTRACEPTION
32
EUROPEAN JOURNAL OF OBSTETRICS & GYNECOLOGY AND REPRODUCTIVE BIOLOGY
80
FEMALE PELVIC MEDICINE AND RECONSTRUCTIVE SURGERY
114
GYNECOLOGIC AND OBSTETRIC INVESTIGATION
119
INTERNATIONAL JOURNAL OF GYNECOLOGY & OBSTETRICS
191
JOGNN-JOURNAL OF OBSTETRIC GYNECOLOGIC AND NEONATAL NURSING
254
JOURNAL OF HUMAN LACTATION
60
JOURNAL OF OBSTETRICS AND GYNAECOLOGY RESEARCH
112
OBSTETRICAL & GYNECOLOGICAL SURVEY
336
PAEDIATRIC AND PERINATAL EPIDEMIOLOGY
78
PRENATAL DIAGNOSIS
139
JOURNAL OF GYNECOLOGY OBSTETRICS AND HUMAN REPRODUCTION
483
WOMENS HEALTH
64
SOUTHERN AFRICAN JOURNAL OF GYNAECOLOGICAL ONCOLOGY
45
CURRENT OBSTETRICS AND GYNECOLOGY REPORTS
91
GYNECOLOGY AND MINIMALLY INVASIVE THERAPY-GMIT
113
INDIAN JOURNAL OF GYNECOLOGIC ONCOLOGY
256
INTERNATIONAL JOURNAL OF FERTILITY & STERILITY
192
INTERNATIONAL JOURNAL OF REPRODUCTIVE BIOMEDICINE
253
JOURNAL OF ENDOMETRIOSIS AND PELVIC PAIN DISORDERS
22
JOURNAL OF FEMINIST SCHOLARSHIP
58
JOURNAL OF FETAL MEDICINE
48
JOURNAL OF MID-LIFE HEALTH
84
JOURNAL OF OBSTETRIC ANAESTHESIA AND CRITICAL CARE
76
JOURNAL OF OBSTETRICS AND GYNECOLOGY OF INDIA
456
REPRODUCTIVE AND DEVELOPMENTAL MEDICINE
21
OBSTETRIC MEDICINE
51
OBSTETRICIAN & GYNAECOLOGIST
30
BREAST CANCER
312
REPRODUCTIVE SCIENCES
780
SCI Abstract
search
ALL
RECOMMENDED
+
Evaluating Dexamethasone as an Adjuvant in the Antagonist Protocol in PCOS Patients Undergoing IVF/ICSI: A Randomized Controlled Trial
Polycystic ovarian syndrome (PCOS) is a common endocrine disorder affecting women of reproductive age, often requiring ass...
Reproductive Sciences
comment
0
thumb_up
0
Genome Editing for Fertility: Unlocking the Promise of CRISPR/Cas9 in Addressing Male Infertility – A Narrative Review
Male infertility remains a significant global reproductive health challenge, frequently attributed to genetic mutations im...
Reproductive Sciences
comment
0
thumb_up
0
Regulatory Interplay of p53, AMPK, and mTOR in Decidualization: Implications for Reproductive Competence and Cancer Biology
Endometrial dysfunction—particularly impaired decidualization—has emerged as a critical barrier to successful ...
Reproductive Sciences
comment
0
thumb_up
0
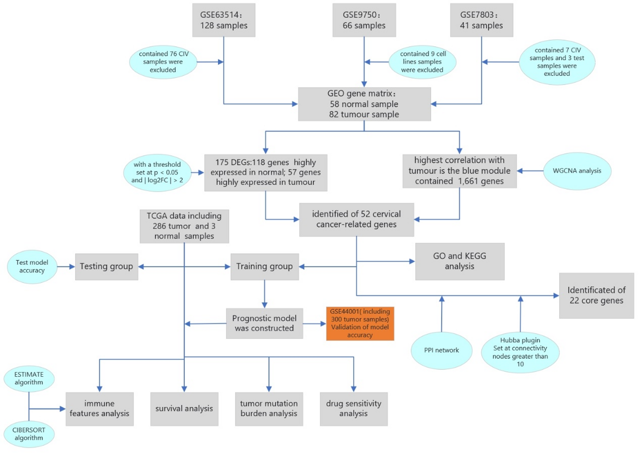
Construction and Validation of a Novel Prognostic Model Based on Cervical Cancer-Related Genes
Cervical cancer (CC) is the fourth most frequently diagnosed cancer and the fourth leading cause of cancer-related deaths ...
Reproductive Sciences
comment
0
thumb_up
0
Circ_0070987 Promotes Pyroptosis of Ovarian Granulosa Cells in Polycystic Ovarian Syndrome Through the miR-139-5/CDH1 Axis
PCOS refers to an endocrine and metabolic disorder that affects female individuals of reproductive age. Our study explores...
Reproductive Sciences
comment
0
thumb_up
0
C/EBP-β/MeCP2/Wnt Axis Participates in the Testicular Injury in Rats Under Simulated Microgravity Conditions
As space exploration advances, the effects of the microgravity environment on testicular injury and spermatogenic function...
Reproductive Sciences
comment
0
thumb_up
0
Novel Candidate Genes Identified in Men with Congenital Absence of Vas Deferens without Gene Abnormalities
The genetic etiology is unknown for 30–40% of men with congenital bilateral absence of the vas deferens (CBAVD) and ...
Reproductive Sciences
comment
0
thumb_up
0
Inner Cell Mass Grade and Earlier Blastulation Are Associated with Pregnancy Outcomes in Euploid Embryos
To assess the relationship between blastulation, ICM (inner cell mass) quality, TE (trophectoderm) quality, embryo sex, or...
Reproductive Sciences
comment
0
thumb_up
0
The Role of in Embryonic Developmental Arrest: Insights from IVF-ET Discarded Human Embryos
Embryonic developmental arrest is a critical factor affecting the success rate of in vitro fertilization and embryo transf...
Reproductive Sciences
comment
0
thumb_up
0
Regional Proteomic Characterization of Uterine Leiomyomas: Implications for Molecular Pathways and Tumor Biology
Uterine leiomyomas are the most common benign smooth muscle tumors in women of reproductive age. Recent technological adva...
Reproductive Sciences
comment
0
thumb_up
0
Optical Monitoring of the Therapeutic Effects of Resveratrol on Neonatal Hypoxic-Ischemic Encephalopathy Using Diffuse Reflectance Spectroscopy
Hypoxic-ischemic encephalopathy (HIE), which precipitates during parturition, causes severe neurological sequelae in the n...
Reproductive Sciences
comment
0
thumb_up
0
How Many Blastocysts Are Needed for PGT-A to Benefit RPL Patients? A 7-Year Retrospective Cohort Study
The efficacy of preimplantation genetic testing for aneuploidy (PGT-A) in couples with unexplained recurrent pregnancy los...
Reproductive Sciences
comment
0
thumb_up
0
Polycystic Ovary Syndrome: Unraveling the Minor Shifts in Fatty Acid Composition of Follicular Fluid Phospholipids and Triglycerides
The effect of polycystic ovary syndrome (PCOS) on the fatty acid (FA) content of follicular fluid (FF) is not fully unders...
Reproductive Sciences
comment
0
thumb_up
0
The Methylation Regulator PRDM6 Confers Protection Against Polycystic Ovary Syndrome: Evidences from Bioinformatics and Experimental Approaches
Polycystic ovary syndrome (PCOS) is a complex endocrine disorder with an unclear epigenetic basis. This study sought to id...
Reproductive Sciences
comment
0
thumb_up
0
Differential Methylation Signatures Associated with PCOS- A Systematic Review and In-Silico Analysis
Polycystic ovary syndrome (PCOS) is a common endocrinopathy affecting 5–20% of reproductive-age women. Besides genet...
Reproductive Sciences
comment
0
thumb_up
0
The Role of the Microbiome in Endometriosis
Endometriosis is a chronic gynecological disease characterized by the presence of endometrial-like tissue outside the uter...
Reproductive Sciences
comment
0
thumb_up
0
Blastocyst-Secreted miR-519d-3p Modulated the Cell Viability, Apoptosis and Migration of Human Endometrial Stromal Cells by Targeting HIF1α
Bidirectional embryo-endometrial communication is critical for embryo implantation. As a bio-sensor of embryos, the human ...
Reproductive Sciences
comment
0
thumb_up
0
as a Potential Biomarker for Prognosis and Response to Bevacizumab in Ovarian Cancer: A Bioinformatics Approach
It is thought that decreased HERC2 expression increases the sensitivity to ferroptosis in ovarian cancer cells and may inc...
Reproductive Sciences
comment
0
thumb_up
0
Challenges in Fertility Preservation for p53abn Grade 2 Endometrioid Endometrial Cancer: A Case Report and Literature Review
Endometrial carcinoma, the second most common gynecological cancer, is increasingly affecting younger women, particularly ...
Reproductive Sciences
comment
0
thumb_up
0
Facts, Fallacies and Finances – Making the Case for Vaginal Hysterectomy
This report will review existing literature on vaginal hysterectomy (VH) safety, efficacy and cost-effectiveness. We aim t...
Current Obstetrics And Gynecology Reports
comment
0
thumb_up
0
Pain Control Methods for Intrauterine Device Insertion: A Systematic Review of Pharmacologic and Non-Pharmacologic Options
Intrauterine devices (IUDs), while safe, effective, and increasingly popular, can be associated with significant pain duri...
Current Obstetrics And Gynecology Reports
comment
0
thumb_up
0
The Role of Ultrasound in the Evolving Landscape of Precision Imaging of Endometriosis
Endometriosis is a chronic gynecological condition that affects millions of individuals assigned female at birth worldwide...
Current Obstetrics And Gynecology Reports
comment
0
thumb_up
0
Healthcare as a Complex Adaptive System: Understanding Health Disparity as an Emergent Phenomenon
To delineate the criteria that characterize healthcare as a complex adaptive system (CAS), including nonlinearity, self-or...
Current Obstetrics And Gynecology Reports
comment
0
thumb_up
0
Diabetic Ketoacidosis in Pregnancy: Unique Challenges in Diagnosis, Management, and Prevention
To review the unique pathophysiology, diagnostic challenges, clinical management, and prevention strategies of diabetic ke...
Current Obstetrics And Gynecology Reports
comment
0
thumb_up
0
Evaluation and Management of Patients Requiring Non-Obstetrical Abdominal Surgery during Pregnancy: A Framework
The evaluation and management of acute abdominal pain is often delayed during pregnancy. This delay may lead to adverse ma...
Current Obstetrics And Gynecology Reports
comment
0
thumb_up
0
Diagnosis and Management of Pulmonary Hypertension in Pregnancy
Pulmonary arterial hypertension (PAH) is a rare but progressive cardiopulmonary disease that disproportionately affects wo...
Current Obstetrics And Gynecology Reports
comment
0
thumb_up
0
Temporal Trends in OBGYN Research (2000–2023): A Bibliometric Analysis of Thematic Evolution and Emerging Priorities
This study examines thematic evolution in obstetrics and gynecology (OBGYN) research from 2000 to 2023. Through a comprehe...
Current Obstetrics And Gynecology Reports
comment
0
thumb_up
0
Comment on “Intrapartum Care for People with Diabetes—Working toward Evidence-Based Management”
Thieme E-Books & E-Journals
American Journal Of Perinatology
comment
0
thumb_up
0
Increased Caregiver Interaction with the NICU Environment during Medication Administration May Contribute to Higher Infection Rates: A Pilot Observational Study
Thieme E-Books & E-Journals
American Journal Of Perinatology
comment
0
thumb_up
0
Impact of Implementing a Standardized Neonatal Blood Pressure Chart and Neonatal Hypotension Management Guidelines in the Neonatal Intensive Care Unit: A Retrospective Cohort Study
Thieme E-Books & E-Journals
American Journal Of Perinatology
comment
0
thumb_up
0
Load More
Modal title
×
Modal title
×
Share
Login
Global News and Health Forum
Join Now!
Member Login
Remember me
Forgot password?
Or using
Linkedin