×
Close
Sign Up
Login
Home
SCI Abstract
Library D
Events & Partner
WeMed
MDLA Events Platform
Events
Media Partners
Educational Partner
User Tools
FAQ/USER GUIDE
Language
English
中文/ Chinese
French
Português
Español
Arabic
Russian
Contact Us
×
Close
mdla_1
mdla_2
mdla_3
mdla_4
mdla_5
mdla_6
Categories
Surgery
33704
Global Medical University
5112
Allergy
1792
Anatomy & Morphology
1582
Andrology
379
Anesthesia & Intensive Care
1297
Anesthesiology
5390
Audiology & Speech-Language Pathology
347
Behavioral Sciences
105
Biochemical Research Methods
7205
Biochemistry & Molecular Biology
29967
Biodiversity Conservation
330
Biology
8473
Biophysics
8241
Biotechnology & Applied Microbiology
8611
Cardiac & Cardiovascular Systems
31017
Cardiovascular & Respiratory Systems
1401
Cell & Tissue Engineering
698
Cell Biology
11191
Chemistry, Analytical
4289
Chemistry, Applied
10885
Chemistry, Medicinal
8724
Chemistry, Multidisciplinary
18453
Clinical Immunology & Infectious Disease
405
Clinical Medicine
8964
Clinical Neurology
16538
Clinical Psychology & Psychiatry
1275
Critical Care Medicine
3136
Dentistry, Oral Surgery & Medicine
13508
Dermatology
7469
Developmental Biology
6958
Ecology
631
Education, Scientific Disciplines
2029
Emergency Medicine
4111
Endocrinology, Metabolism & Nutrition
24510
Engineering, Biomedical
3723
Entomology
488
Environmental Medicine & Public Health
4660
Evolutionary Biology
275
Gastroenterology & Hepatology
12188
General & Internal Medicine
6952
Genetics & Heredity
15126
Geriatrics & Gerontology
5070
Gerontology
378
Health Care Sciences & Services
16133
Health Policy & Services
600
Hematology
5574
Immunology
24731
Infectious Diseases
13937
Integrative & Complementary Medicine
2925
Medical Ethics
1239
Medical Informatics
2231
Medical Laboratory Technology
419
Medicine, General & Internal
44236
Medicine, Legal
532
Medicine, Research & Experimental
17706
Microbiology
23257
Mycology
0
Nanoscience & Nanotechnology
5365
Neuroimaging
1369
Neurology
4553
Neurosciences
39728
Nursing
9779
Nutrition & Dietetics
7825
Obstetrics & Gynecology
8248
Oncology
52271
Ophthalmology
9706
Optics
4269
Orthopedics
11757
Orthopedics, Rehabilitation & Sports Medicine
1807
Otolaryngology
1581
Otorhinolaryngology
4867
Parasitology
1158
Pathology
5143
Pediatrics
21500
Peripheral Vascular Disease
4777
Pharmacology & Pharmacy
35385
Pharmacology/Toxicology
12164
Physiology
8859
Polymer Science
550
Primary Health Care
836
Psychiatry
18999
Psychology
5236
Psychology, Applied
111
Psychology, Biological
389
Psychology, Clinical
806
Psychology, Developmental
272
Psychology, Educational
158
Psychology, Experimental
188
Psychology, Mathematical
0
Psychology, Multidisciplinary
1684
Psychology, Psychoanalysis
30
Psychology, Social
131
Public Health & Health Care Science
2222
Public, Environmental & Occupational Health
27206
Quantum Science & Technology
0
Radiology, Nuclear Medicine & Imaging
12420
Radiology, Nuclear Medicine & Medical Imaging
8245
Rehabilitation
3042
Remote Sensing
0
Reproductive Biology
2874
Reproductive Medicine
1207
Research/Laboratory Medicine & Medical Technology
4011
Respiratory System
7390
Rheumatology
6025
Social Sciences, Biomedical
1167
Substance Abuse
2759
Toxicology
4433
Transplantation
938
Tropical Medicine
300
Urology & Nephrology
12841
Veterinary Sciences
35
Virology
2545
Zoology
0
Channels
GYNECOLOGICAL SURGERY
8
Aesthetic Surgery Journal
112
The Surgery Journal
67
NEJM Surgery
3
Medrxiv - Surgery
243
AMERICAN JOURNAL OF SURGICAL PATHOLOGY
431
ANNALS OF SURGERY
545
ANNALS OF SURGICAL ONCOLOGY
1217
BONE & JOINT JOURNAL
272
BRITISH JOURNAL OF SURGERY
19
DIGESTIVE ENDOSCOPY
252
DISEASES OF THE COLON & RECTUM
458
JAMA OTOLARYNGOLOGY-HEAD & NECK SURGERY
71
JOURNAL OF BONE AND JOINT SURGERY-AMERICAN VOLUME
440
JOURNAL OF THE AMERICAN COLLEGE OF SURGEONS
11
JOURNAL OF TRAUMA AND ACUTE CARE SURGERY
535
KNEE SURGERY SPORTS TRAUMATOLOGY ARTHROSCOPY
866
LIVER TRANSPLANTATION
267
PLASTIC SURGERY
61
WORLD JOURNAL OF EMERGENCY SURGERY
150
AMERICAN SURGEON
381
ANNALS OF PLASTIC SURGERY
372
ANZ JOURNAL OF SURGERY
416
BRAZILIAN JOURNAL OF CARDIOVASCULAR SURGERY
0
CLINICAL NEUROLOGY AND NEUROSURGERY
1058
CLINICAL TRANSPLANTATION
224
COLORECTAL DISEASE
397
EUROPEAN SURGICAL RESEARCH
93
FRONTIERS IN SURGERY
3054
GERIATRIC ORTHOPAEDIC SURGERY & REHABILITATION
58
INJURY-INTERNATIONAL JOURNAL OF THE CARE OF THE INJURED
1220
INTERNATIONAL JOURNAL OF LOWER EXTREMITY WOUNDS
114
INTERNATIONAL JOURNAL OF MEDICAL ROBOTICS AND COMPUTER ASSISTED SURGERY
99
INTERNATIONAL WOUND JOURNAL
166
JOURNAL OF CRANIOFACIAL SURGERY
150
JOURNAL OF HEPATO-BILIARY-PANCREATIC SCIENCES
161
JOURNAL OF KOREAN NEUROSURGICAL SOCIETY
20
JOURNAL OF MINIMALLY INVASIVE GYNECOLOGY
844
JOURNAL OF ORTHOPAEDIC SURGERY
54
JOURNAL OF RECONSTRUCTIVE MICROSURGERY
290
KNEE
0
MICROSURGERY
95
OPHTHALMIC PLASTIC AND RECONSTRUCTIVE SURGERY
114
ORTHOPAEDICS & TRAUMATOLOGY-SURGERY & RESEARCH
2
SEMINARS IN PEDIATRIC SURGERY
269
SEMINARS IN VASCULAR SURGERY
257
STEREOTACTIC AND FUNCTIONAL NEUROSURGERY
83
SURGICAL INNOVATION
66
TECHNIQUES IN COLOPROCTOLOGY
587
WORLD JOURNAL OF SURGICAL ONCOLOGY
732
WORLD NEUROSURGERY
907
WOUND REPAIR AND REGENERATION
47
GLAND SURGERY
72
HAND SURGERY & REHABILITATION
441
JOURNAL OF CATARACT AND REFRACTIVE SURGERY
592
JOURNAL OF MINIMAL ACCESS SURGERY
20
JOURNAL OF PLASTIC RECONSTRUCTIVE AND AESTHETIC SURGERY
24
JOURNAL OF SURGICAL RESEARCH
44
NEUROCHIRURGIE
385
OPERATIVE TECHNIQUES IN SPORTS MEDICINE
149
SCANDINAVIAN JOURNAL OF SURGERY
22
SEMINARS IN PLASTIC SURGERY
130
SURGEON-JOURNAL OF THE ROYAL COLLEGES OF SURGEONS OF EDINBURGH AND IRELAND
336
SURGICAL CLINICS OF NORTH AMERICA
87
SURGICAL ONCOLOGY CLINICS OF NORTH AMERICA
61
THORACIC SURGERY CLINICS
59
WORLD JOURNAL OF PLASTIC SURGERY
20
TURKISH JOURNAL OF PLASTIC SURGERY
54
SURGICAL CASE REPORTS
508
SURGERY JOURNAL
159
SEMINARS IN COLON AND RECTAL SURGERY
130
ARCHIVES OF AESTHETIC PLASTIC SURGERY
20
BRAZILIAN NEUROSURGERY-ARQUIVOS BRASILEIROS DE NEUROCIRURGIA
200
CURRENT SURGERY REPORTS
124
EGYPTIAN JOURNAL OF SURGERY
40
EUROPEAN JOURNAL OF PEDIATRIC SURGERY REPORTS
90
EUROPEAN JOURNAL OF PLASTIC SURGERY
373
FORMOSAN JOURNAL OF SURGERY
76
INDIAN JOURNAL OF NEUROSURGERY
177
INDIAN JOURNAL OF OTOLARYNGOLOGY AND HEAD & NECK SURGERY
1274
INDIAN JOURNAL OF VASCULAR AND ENDOVASCULAR SURGERY
150
JBJS ESSENTIAL SURGICAL TECHNIQUES
95
JBJS REVIEWS
208
JOURNAL OF HAND AND MICROSURGERY
100
JOURNAL OF ROBOTIC SURGERY
546
REVISTA ARGENTINA DE RESIDENTES DE CIRUGIA
169
PATIENT SAFETY IN SURGERY
102
EUROPEAN SURGERY-ACTA CHIRURGICA AUSTRIACA
159
INDIAN JOURNAL OF SURGERY
1015
INTERNATIONAL JOURNAL OF COMPUTER ASSISTED RADIOLOGY AND SURGERY
639
JOURNAL OF GASTROINTESTINAL SURGERY
795
LASERS IN MEDICAL SCIENCE
661
NEUROSURGICAL REVIEW
738
OBESITY SURGERY
1095
PEDIATRIC SURGERY INTERNATIONAL
622
SURGICAL ENDOSCOPY AND OTHER INTERVENTIONAL TECHNIQUES
1399
UPDATES IN SURGERY
627
WORLD JOURNAL OF SURGERY
559
SCI Abstract
search
ALL
RECOMMENDED
+
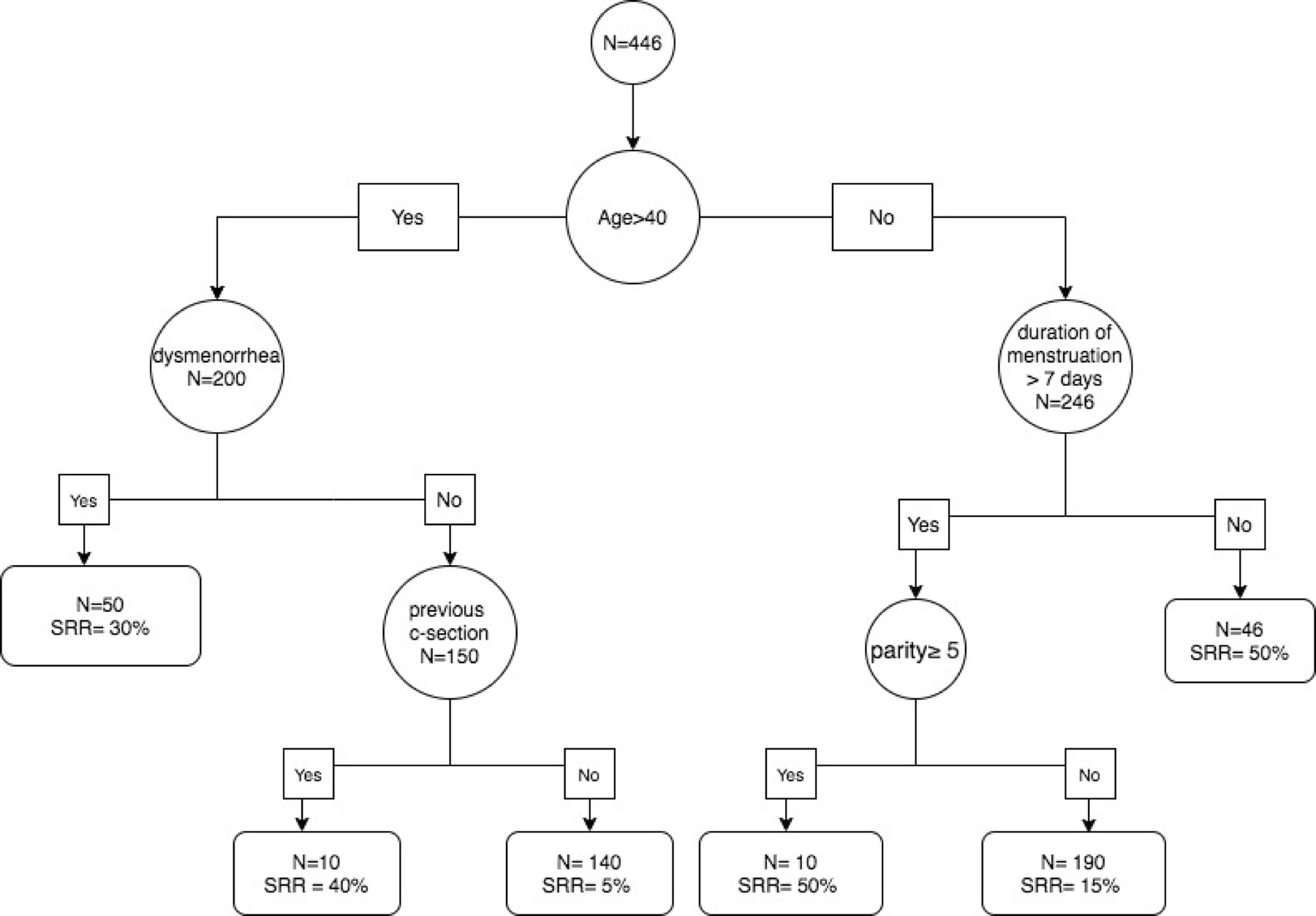
Prediction of unsuccessful endometrial ablation: random forest vs logistic regression
Five percent of pre-menopausal women experience abnormal uterine bleeding. Endometrial ablation (EA) is one of the treatme...
Gynecological Surgery
comment
0
thumb_up
0
Modal title
×
Modal title
×
Share
Login
Global News and Health Forum
Join Now!
Member Login
Remember me
Forgot password?
Or using
Linkedin