×
Close
Sign Up
Login
Home
SCI Abstract
Library D
Events & Partner
WeMed
MDLA Events Platform
Events
Media Partners
Educational Partner
User Tools
FAQ/USER GUIDE
Language
English
中文/ Chinese
French
Português
Español
Arabic
Russian
Contact Us
×
Close
mdla_1
mdla_2
mdla_3
mdla_4
mdla_5
mdla_6
Categories
Radiology, Nuclear Medicine & Imaging
12468
Global Medical University
5118
Allergy
1792
Anatomy & Morphology
1583
Andrology
379
Anesthesia & Intensive Care
1297
Anesthesiology
5381
Audiology & Speech-Language Pathology
347
Behavioral Sciences
105
Biochemical Research Methods
7216
Biochemistry & Molecular Biology
30007
Biodiversity Conservation
330
Biology
8486
Biophysics
8251
Biotechnology & Applied Microbiology
8632
Cardiac & Cardiovascular Systems
31032
Cardiovascular & Respiratory Systems
1406
Cell & Tissue Engineering
704
Cell Biology
11170
Chemistry, Analytical
4291
Chemistry, Applied
10916
Chemistry, Medicinal
8729
Chemistry, Multidisciplinary
18507
Clinical Immunology & Infectious Disease
423
Clinical Medicine
8969
Clinical Neurology
16578
Clinical Psychology & Psychiatry
1290
Critical Care Medicine
3142
Dentistry, Oral Surgery & Medicine
13504
Dermatology
7480
Developmental Biology
6959
Ecology
631
Education, Scientific Disciplines
2038
Emergency Medicine
4124
Endocrinology, Metabolism & Nutrition
24550
Engineering, Biomedical
3709
Entomology
488
Environmental Medicine & Public Health
4649
Evolutionary Biology
275
Gastroenterology & Hepatology
12217
General & Internal Medicine
7003
Genetics & Heredity
15151
Geriatrics & Gerontology
5086
Gerontology
378
Health Care Sciences & Services
16164
Health Policy & Services
601
Hematology
5569
Immunology
24769
Infectious Diseases
13963
Integrative & Complementary Medicine
2938
Medical Ethics
1239
Medical Informatics
2242
Medical Laboratory Technology
419
Medicine, General & Internal
44308
Medicine, Legal
532
Medicine, Research & Experimental
17739
Microbiology
23298
Mycology
0
Nanoscience & Nanotechnology
5374
Neuroimaging
1374
Neurology
4554
Neurosciences
39811
Nursing
9793
Nutrition & Dietetics
7836
Obstetrics & Gynecology
8268
Oncology
52382
Ophthalmology
9720
Optics
4286
Orthopedics
11787
Orthopedics, Rehabilitation & Sports Medicine
1809
Otolaryngology
1582
Otorhinolaryngology
4885
Parasitology
1161
Pathology
5158
Pediatrics
21565
Peripheral Vascular Disease
4768
Pharmacology & Pharmacy
35428
Pharmacology/Toxicology
12185
Physiology
8898
Polymer Science
541
Primary Health Care
836
Psychiatry
19081
Psychology
5240
Psychology, Applied
111
Psychology, Biological
389
Psychology, Clinical
809
Psychology, Developmental
273
Psychology, Educational
164
Psychology, Experimental
188
Psychology, Mathematical
0
Psychology, Multidisciplinary
1690
Psychology, Psychoanalysis
30
Psychology, Social
131
Public Health & Health Care Science
2222
Public, Environmental & Occupational Health
27222
Quantum Science & Technology
0
Radiology, Nuclear Medicine & Medical Imaging
8246
Rehabilitation
3050
Remote Sensing
0
Reproductive Biology
2882
Reproductive Medicine
1212
Research/Laboratory Medicine & Medical Technology
4021
Respiratory System
7404
Rheumatology
6030
Social Sciences, Biomedical
1173
Substance Abuse
2767
Surgery
33810
Toxicology
4435
Transplantation
938
Tropical Medicine
300
Urology & Nephrology
12888
Veterinary Sciences
35
Virology
2548
Zoology
0
Channels
JAPANESE JOURNAL OF RADIOLOGY
435
ABDOMINAL RADIOLOGY
86
CANCER IMAGING
231
CLINICAL NUCLEAR MEDICINE
581
EJNMMI PHYSICS
217
EJNMMI RESEARCH
263
EUROPEAN JOURNAL OF NUCLEAR MEDICINE AND MOLECULAR IMAGING
940
EUROPEAN RADIOLOGY
1452
EUROPEAN RESPIRATORY JOURNAL
1132
JOURNAL OF CARDIOVASCULAR MAGNETIC RESONANCE
7
JOURNAL OF NUCLEAR CARDIOLOGY
636
MEDICAL IMAGE ANALYSIS
777
MOLECULAR IMAGING AND BIOLOGY
351
RADIOTHERAPY AND ONCOLOGY
0
SEMINARS IN NUCLEAR MEDICINE
222
ULTRASCHALL IN DER MEDIZIN
333
ULTRASOUND IN OBSTETRICS & GYNECOLOGY
308
ABDOMINAL RADIOLOGY
87
APPLIED RADIATION AND ISOTOPES
0
BRITISH JOURNAL OF RADIOLOGY
598
CANADIAN ASSOCIATION OF RADIOLOGISTS JOURNAL-JOURNAL DE L ASSOCIATION CANADIENNE DES RADIOLOGISTES
89
DENTOMAXILLOFACIAL RADIOLOGY
113
DIAGNOSTIC AND INTERVENTIONAL IMAGING
307
JOURNAL OF APPLIED CLINICAL MEDICAL PHYSICS
204
JOURNAL OF CLINICAL ULTRASOUND
125
JOURNAL OF COMPUTER ASSISTED TOMOGRAPHY
84
JOURNAL OF MEDICAL IMAGING AND RADIATION ONCOLOGY
126
JOURNAL OF THE BELGIAN SOCIETY OF RADIOLOGY
206
PHYSICA MEDICA-EUROPEAN JOURNAL OF MEDICAL PHYSICS
0
MAGNETIC RESONANCE IMAGING
517
MAGNETIC RESONANCE IMAGING CLINICS OF NORTH AMERICA
71
MEDICAL DOSIMETRY
26
SA JOURNAL OF RADIOLOGY
125
JOURNAL OF DIGITAL IMAGING
485
JOURNAL OF MEDICAL ULTRASONICS
318
MAGNETIC RESONANCE MATERIALS IN PHYSICS BIOLOGY AND MEDICINE
286
PEDIATRIC RADIOLOGY
730
SCI Abstract
search
ALL
RECOMMENDED
+
Contrast-enhanced CT-based habitat radiomics for distinguishing low-risk thymomas from high-risk thymomas: a multicenter study
The purpose of this research was to evaluate the effectiveness of contrast-enhanced computed tomography (CECT)-based habit...
Japanese Journal Of Radiology
comment
0
thumb_up
0
A systematic review of comparisons of AI and radiologists in the diagnosis of HCC in multiphase CT: implications for practice
This systematic review aims to examine the literature of artificial intelligence (AI) algorithms in the diagnosis of hepat...
Japanese Journal Of Radiology
comment
0
thumb_up
0
Enhancing radiosensitivity of boron neutron capture therapy for liver cancer with homologous recombination repair inhibitor
Hepatocellular carcinoma (HCC), particularly in recurrent or treatment-refractory cases, often exhibits poor responsivenes...
Japanese Journal Of Radiology
comment
0
thumb_up
0
Developing a predictive model for healing of clinically relevant pancreatic fistulas post-pancreatoduodenectomy based on clinical and imaging nutritional status
Clinically relevant pancreatic fistula (CR-PF) is a common complication following pancreaticoduodenectomy, and delayed hea...
Japanese Journal Of Radiology
comment
0
thumb_up
0
Integrated evaluation of Nigrosome 1 sign, neuromelanin-sensitive MR and iron deposition
To differentiate between Parkinson’s Disease (PD) and healthy controls by using integrated analysis of PD-specific M...
Japanese Journal Of Radiology
comment
0
thumb_up
0
Novel silicon-based material decomposition images in diagnosis of pancreatic ductal adenocarcinoma: comparison with iodine-based and 50-keV virtual monoenergetic images
To identify the optimal material decomposition (MD) images for diagnosis of pancreatic ductal adenocarcinoma (PDAC) and ev...
Japanese Journal Of Radiology
comment
0
thumb_up
0
Quantitative CT analysis for predicting the PD-L1 expression in lung adenocarcinoma
The objective of this study was to explore the relationship between a quantitative CT analysis and the expression of progr...
Japanese Journal Of Radiology
comment
0
thumb_up
0
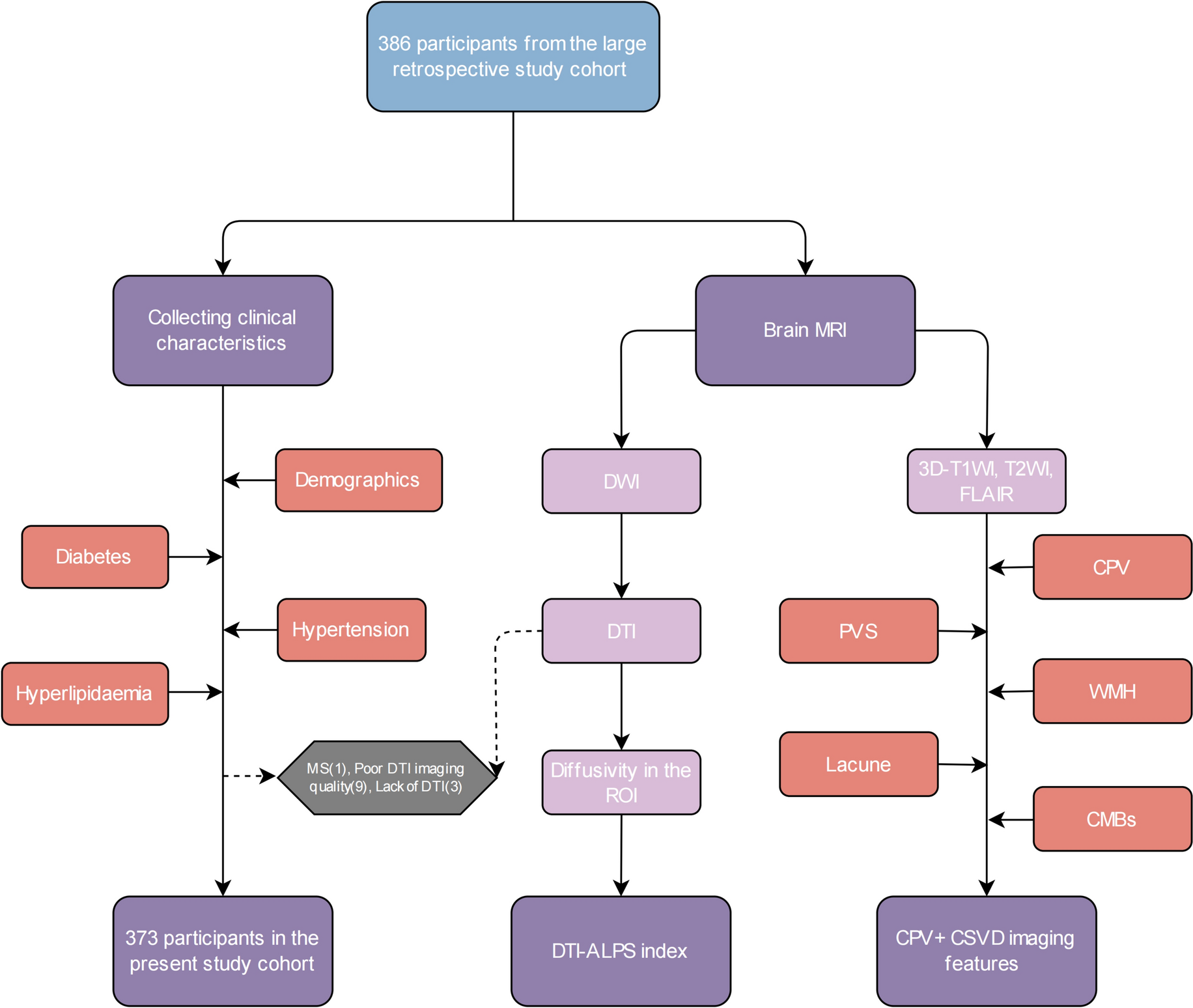
Exploring cerebral small vessel disease, choroid plexus, demographics and vascular risk factors that affect glymphatic function
Cerebral small vessel disease (CSVD) is a major contributor to cognitive decline and dementia. The glymphatic system, a re...
Japanese Journal Of Radiology
comment
0
thumb_up
0
Canadian radiology: 2025 update
Radiology in Canada is evolving through a combination of clinical innovation, collaborative research and the adoption of a...
Japanese Journal Of Radiology
comment
0
thumb_up
0
Artificial intelligence software to detect small hepatic lesions on hepatobiliary-phase images using multiscale sampling
To investigate the effect of multiscale sampling artificial intelligence (msAI) software adapted to small hepatic lesions ...
Japanese Journal Of Radiology
comment
0
thumb_up
0
Comparison of DLIR and ASIR-V algorithms for virtual monoenergetic imaging in carotid CTA under a triple-low protocol
Stroke, frequently associated with carotid artery disease, is evaluated using carotid computed tomography angiography (CTA...
Japanese Journal Of Radiology
comment
0
thumb_up
0
Association between FDG accumulation in interstitial lesions and acute exacerbation risk in lung cancer: multicenter analysis
Interstitial pneumonia (IP) is associated with poor prognosis in lung cancer and increases the risk of acute exacerbation ...
Japanese Journal Of Radiology
comment
0
thumb_up
0
Assessing accuracy and legitimacy of multimodal large language models on Japan Diagnostic Radiology Board Examination
To assess and compare the accuracy and legitimacy of multimodal large language models (LLMs) on the Japan Diagnostic Radio...
Japanese Journal Of Radiology
comment
0
thumb_up
0
Arterial and venous phase evaluation in fast kV-switching dual-energy CT for detecting acute small bowel ischemia caused by small bowel obstruction
To compare the diagnostic performance of fast kV-switching dual-energy CT (DECT) parameters, including virtual monochromat...
Japanese Journal Of Radiology
comment
0
thumb_up
0
Gadoxetic acid-enhanced MRI in hepatocellular carcinoma: a comprehensive review of diagnostic, surveillance, and treatment response prediction and assessment
Gadoxetic acid-enhanced magnetic resonance imaging (MRI) has become a pivotal imaging modality in hepatocellular carcinoma...
Japanese Journal Of Radiology
comment
0
thumb_up
0
MRI and CT features of head and neck myoepithelioma: comparison with parotid pleomorphic adenoma
To evaluate the MRI and CT features of head and neck myoepithelioma in comparison with parotid pleomorphic adenoma. This r...
Japanese Journal Of Radiology
comment
0
thumb_up
0
Fractal-driven self-supervised learning enhances early-stage lung cancer GTV segmentation: a novel transfer learning framework
To develop and evaluate a novel deep learning strategy for automated early-stage lung cancer gross tumor volume (GTV) segm...
Japanese Journal Of Radiology
comment
0
thumb_up
0
Accelerating FLAIR imaging via deep learning reconstruction: potential for evaluating white matter hyperintensities
To evaluate deep learning-reconstructed (DLR)–fluid-attenuated inversion recovery (FLAIR) images generated from unde...
Japanese Journal Of Radiology
comment
0
thumb_up
0
MRI features of histological subtypes of thyroid cancer in comparison with CT findings: differentiation between anaplastic, poorly differentiated, and papillary thyroid carcinoma
This study aimed to evaluate the MRI features of the main histological subtypes of thyroid cancer and enable differentiati...
Japanese Journal Of Radiology
comment
0
thumb_up
0
Cranial and spinal computed tomography (CT) angiography with photon-counting detector CT: comparison with angiographic and operative findings
The clinical imaging features of photon-counting detector (PCD) computed tomography (CT) are mainly known as dose reductio...
Japanese Journal Of Radiology
comment
0
thumb_up
0
Imaging of the skull base and orbital tumors
The skull base and orbit have complicated anatomical structures where various tumors can occur. The tumor may present with...
Japanese Journal Of Radiology
comment
0
thumb_up
0
Predicting disease-free survival in locally advanced rectal cancer using a prognostic model based on pretreatment b-value threshold map and postoperative pathologic features
Disease-free survival (DFS) after neoadjuvant chemoradiotherapy (nCRT) is an important factor in affecting the quality of ...
Japanese Journal Of Radiology
comment
0
thumb_up
0
Applicability and performance of 18F-FDG PET-based modalities for whole-body cancer screening: a systematic review and meta-analysis
Screening tests are the cornerstone for early detection and optimal management of cancers. Most of the present cancer-scre...
Japanese Journal Of Radiology
comment
0
thumb_up
0
Evaluation of a novel central venous access port for direct catheter insertion without a peel-away sheath
This study retrospectively evaluated the feasibility and safety of implanting a newly developed central venous access port...
Japanese Journal Of Radiology
comment
0
thumb_up
0
Response accuracy of GPT-4 across languages: insights from an expert-level diagnostic radiology examination in Japan
This study aims to investigate the effects of language selection and translation quality on Generative Pre-trained Transfo...
Japanese Journal Of Radiology
comment
0
thumb_up
0
Diffusion lacunae: a novel MR imaging finding on diffusion-weighted imaging for diagnosing placenta accreta spectrum
To evaluate the usefulness of novel diffusion-weighted imaging (DWI) findings for diagnosing placenta accreta spectrum (PA...
Japanese Journal Of Radiology
comment
0
thumb_up
0
The added value of MRI in distinguishing malignant and benign ampullary strictures: a multicenter retrospective study
To investigate the added value of using contrast-enhanced magnetic resonance imaging (MRI) in conjunction with contrast-en...
Japanese Journal Of Radiology
comment
0
thumb_up
0
Optimal combination of microcoils, flow control, and n-butyl cyanoacrylate–Lipiodol–iopamidol (2:3:1) for feasible embolization of medium-sized arteries in an in vitro vascular model
To evaluate the behavior of n-butyl cyanoacrylate–Lipiodol–iopamidol at a ratio of 2:3:1 (NLI231) with and wit...
Japanese Journal Of Radiology
comment
0
thumb_up
0
Pulmonary metastases from malignant melanoma showing ground-glass opacity nodules
To investigate the frequency and characteristics of pulmonary metastases from malignant melanoma presenting as ground-glas...
Japanese Journal Of Radiology
comment
0
thumb_up
0
Impact of contrast enhancement phase on CT-based radiomics analysis for predicting post-surgical recurrence in renal cell carcinoma
To investigate the effect of CT enhancement phase on radiomics features for predicting post-surgical recurrence of clear c...
Japanese Journal Of Radiology
comment
0
thumb_up
0
Load More
Modal title
×
Modal title
×
Share
Login
Global News and Health Forum
Join Now!
Member Login
Remember me
Forgot password?
Or using
Linkedin