×
Close
Sign Up
Login
Home
SCI Abstract
Library D
Events & Partner
WeMed
MDLA Events Platform
Events
Media Partners
Educational Partner
User Tools
FAQ/USER GUIDE
Language
English
中文/ Chinese
French
Português
Español
Arabic
Russian
Contact Us
×
Close
mdla_1
mdla_2
mdla_3
mdla_4
mdla_5
mdla_6
Categories
Neurosciences
39743
Global Medical University
5113
Allergy
1792
Anatomy & Morphology
1583
Andrology
379
Anesthesia & Intensive Care
1297
Anesthesiology
5393
Audiology & Speech-Language Pathology
347
Behavioral Sciences
105
Biochemical Research Methods
7207
Biochemistry & Molecular Biology
29988
Biodiversity Conservation
330
Biology
8477
Biophysics
8244
Biotechnology & Applied Microbiology
8624
Cardiac & Cardiovascular Systems
31014
Cardiovascular & Respiratory Systems
1401
Cell & Tissue Engineering
702
Cell Biology
11166
Chemistry, Analytical
4290
Chemistry, Applied
10894
Chemistry, Medicinal
8726
Chemistry, Multidisciplinary
18475
Clinical Immunology & Infectious Disease
405
Clinical Medicine
8968
Clinical Neurology
16543
Clinical Psychology & Psychiatry
1284
Critical Care Medicine
3139
Dentistry, Oral Surgery & Medicine
13493
Dermatology
7478
Developmental Biology
6958
Ecology
631
Education, Scientific Disciplines
2036
Emergency Medicine
4119
Endocrinology, Metabolism & Nutrition
24525
Engineering, Biomedical
3711
Entomology
488
Environmental Medicine & Public Health
4661
Evolutionary Biology
275
Gastroenterology & Hepatology
12190
General & Internal Medicine
6958
Genetics & Heredity
15129
Geriatrics & Gerontology
5074
Gerontology
378
Health Care Sciences & Services
16142
Health Policy & Services
600
Hematology
5565
Immunology
24736
Infectious Diseases
13938
Integrative & Complementary Medicine
2926
Medical Ethics
1239
Medical Informatics
2237
Medical Laboratory Technology
419
Medicine, General & Internal
44287
Medicine, Legal
532
Medicine, Research & Experimental
17718
Microbiology
23280
Mycology
0
Nanoscience & Nanotechnology
5365
Neuroimaging
1369
Neurology
4554
Nursing
9790
Nutrition & Dietetics
7828
Obstetrics & Gynecology
8253
Oncology
52321
Ophthalmology
9715
Optics
4285
Orthopedics
11761
Orthopedics, Rehabilitation & Sports Medicine
1807
Otolaryngology
1582
Otorhinolaryngology
4881
Parasitology
1158
Pathology
5150
Pediatrics
21511
Peripheral Vascular Disease
4782
Pharmacology & Pharmacy
35399
Pharmacology/Toxicology
12182
Physiology
8880
Polymer Science
550
Primary Health Care
836
Psychiatry
19052
Psychology
5236
Psychology, Applied
111
Psychology, Biological
389
Psychology, Clinical
806
Psychology, Developmental
272
Psychology, Educational
164
Psychology, Experimental
188
Psychology, Mathematical
0
Psychology, Multidisciplinary
1686
Psychology, Psychoanalysis
30
Psychology, Social
131
Public Health & Health Care Science
2222
Public, Environmental & Occupational Health
27224
Quantum Science & Technology
0
Radiology, Nuclear Medicine & Imaging
12430
Radiology, Nuclear Medicine & Medical Imaging
8230
Rehabilitation
3049
Remote Sensing
0
Reproductive Biology
2882
Reproductive Medicine
1208
Research/Laboratory Medicine & Medical Technology
4018
Respiratory System
7402
Rheumatology
6028
Social Sciences, Biomedical
1168
Substance Abuse
2765
Surgery
33765
Toxicology
4433
Transplantation
938
Tropical Medicine
300
Urology & Nephrology
12862
Veterinary Sciences
35
Virology
2548
Zoology
0
Channels
NEUROMOLECULAR MEDICINE
200
BRAIN RESEARCH BULLETIN
0
CELLULAR AND MOLECULAR NEUROBIOLOGY
484
CEREBELLUM
400
CLINICAL NEUROPHYSIOLOGY
0
COGNITIVE COMPUTATION
421
COGNITIVE NEURODYNAMICS
400
CORTEX
595
CURRENT OPINION IN BEHAVIORAL SCIENCES
235
EUROPEAN JOURNAL OF NEUROLOGY
383
EXPERIMENTAL NEUROLOGY
675
FRONTIERS IN AGING NEUROSCIENCE
2710
FRONTIERS IN BEHAVIORAL NEUROSCIENCE
986
FRONTIERS IN CELLULAR NEUROSCIENCE
1416
FRONTIERS IN MOLECULAR NEUROSCIENCE
1418
FRONTIERS IN NEUROENDOCRINOLOGY
158
FRONTIERS IN NEUROLOGY
5415
FRONTIERS IN NEUROROBOTICS
609
FRONTIERS IN NEUROSCIENCE
4511
FRONTIERS IN SYSTEMS NEUROSCIENCE
303
GENES BRAIN AND BEHAVIOR
31
HUMAN BRAIN MAPPING
261
JOURNAL OF CEREBRAL BLOOD FLOW AND METABOLISM
101
JOURNAL OF COMPARATIVE NEUROLOGY
102
JOURNAL OF HEADACHE AND PAIN
399
JOURNAL OF NEURAL ENGINEERING
612
JOURNAL OF NEUROCHEMISTRY
206
JOURNAL OF NEUROSCIENCE
1687
JOURNAL OF NEUROSCIENCE RESEARCH
113
JOURNAL OF PAIN
16
JOURNAL OF PARKINSONS DISEASE
6
JOURNAL OF PINEAL RESEARCH
29
JOURNAL OF SLEEP RESEARCH
185
MOLECULAR AUTISM
135
MOLECULAR BRAIN
165
MOLECULAR NEUROBIOLOGY
914
MOLECULAR NEURODEGENERATION
226
MOLECULAR PAIN
34
MOLECULAR PSYCHIATRY
1003
NATURE NEUROSCIENCE
629
NATURE REVIEWS NEUROSCIENCE
317
NEUROBIOLOGY OF DISEASE
781
NEUROSCIENCE
0
NEUROSCIENCE AND BIOBEHAVIORAL REVIEWS
0
PAIN
599
PROGRESS IN NEUROBIOLOGY
0
PSYCHOPHARMACOLOGY
1139
ASN NEURO
24
BEHAVIORAL AND BRAIN FUNCTIONS
58
BIOLOGICAL PSYCHIATRY-COGNITIVE NEUROSCIENCE AND NEUROIMAGING
0
BRAIN AND BEHAVIOR
270
BRAIN AND COGNITION
0
BRAIN BEHAVIOR AND EVOLUTION
83
BRAIN RESEARCH
0
EUROPEAN JOURNAL OF NEUROSCIENCE
356
FRONTIERS IN INTEGRATIVE NEUROSCIENCE
268
FRONTIERS IN NEUROINFORMATICS
311
INTERNATIONAL CLINICAL PSYCHOPHARMACOLOGY
49
JOURNAL OF CHILD NEUROLOGY
77
JOURNAL OF NEUROPHYSIOLOGY
525
JOURNAL OF NEUROPSYCHIATRY AND CLINICAL NEUROSCIENCES
185
JOURNAL OF NEUROSCIENCE METHODS
1
JOURNAL OF THE PERIPHERAL NERVOUS SYSTEM
25
MOLECULAR AND CELLULAR NEUROSCIENCE
70
NEUROLOGY INDIA
414
NEUROPSYCHOLOGIA
0
NEUROREPORT
261
NEUROSCIENCE LETTERS
0
SYNAPSE
9
INTERNATIONAL REVIEW OF NEUROBIOLOGY
324
JOURNAL OF COMPARATIVE PHYSIOLOGY A-NEUROETHOLOGY SENSORY NEURAL AND BEHAVIORAL PHYSIOLOGY
232
JOURNAL OF STROKE & CEREBROVASCULAR DISEASES
35
REVUE NEUROLOGIQUE
502
TRENDS IN NEUROSCIENCE AND EDUCATION
80
BRAIN-BROAD RESEARCH IN ARTIFICIAL INTELLIGENCE AND NEUROSCIENCE
126
EGYPTIAN JOURNAL OF NEUROLOGY PSYCHIATRY AND NEUROSURGERY
387
INDIAN JOURNAL OF NEUROTRAUMA
120
INTERNATIONAL JOURNAL OF TRYPTOPHAN RESEARCH
11
NEUROSCIENCE INSIGHTS
18
PAIN REPORTS
184
EXPERIMENTAL BRAIN RESEARCH
603
INVERTEBRATE NEUROSCIENCE
20
JARO-JOURNAL OF THE ASSOCIATION FOR RESEARCH IN OTOLARYNGOLOGY
186
JOURNAL OF COMPUTATIONAL NEUROSCIENCE
105
JOURNAL OF MOLECULAR NEUROSCIENCE
392
JOURNAL OF NEURAL TRANSMISSION
417
NEUROCHEMICAL JOURNAL
194
NEUROINFORMATICS
201
NEUROPSYCHOLOGY REVIEW
179
NEUROSCIENCE BULLETIN
479
NEUROTOXICITY RESEARCH
334
PSYCHOPHARMACOLOGY
389
PURINERGIC SIGNALLING
231
SCI Abstract
search
ALL
RECOMMENDED
+
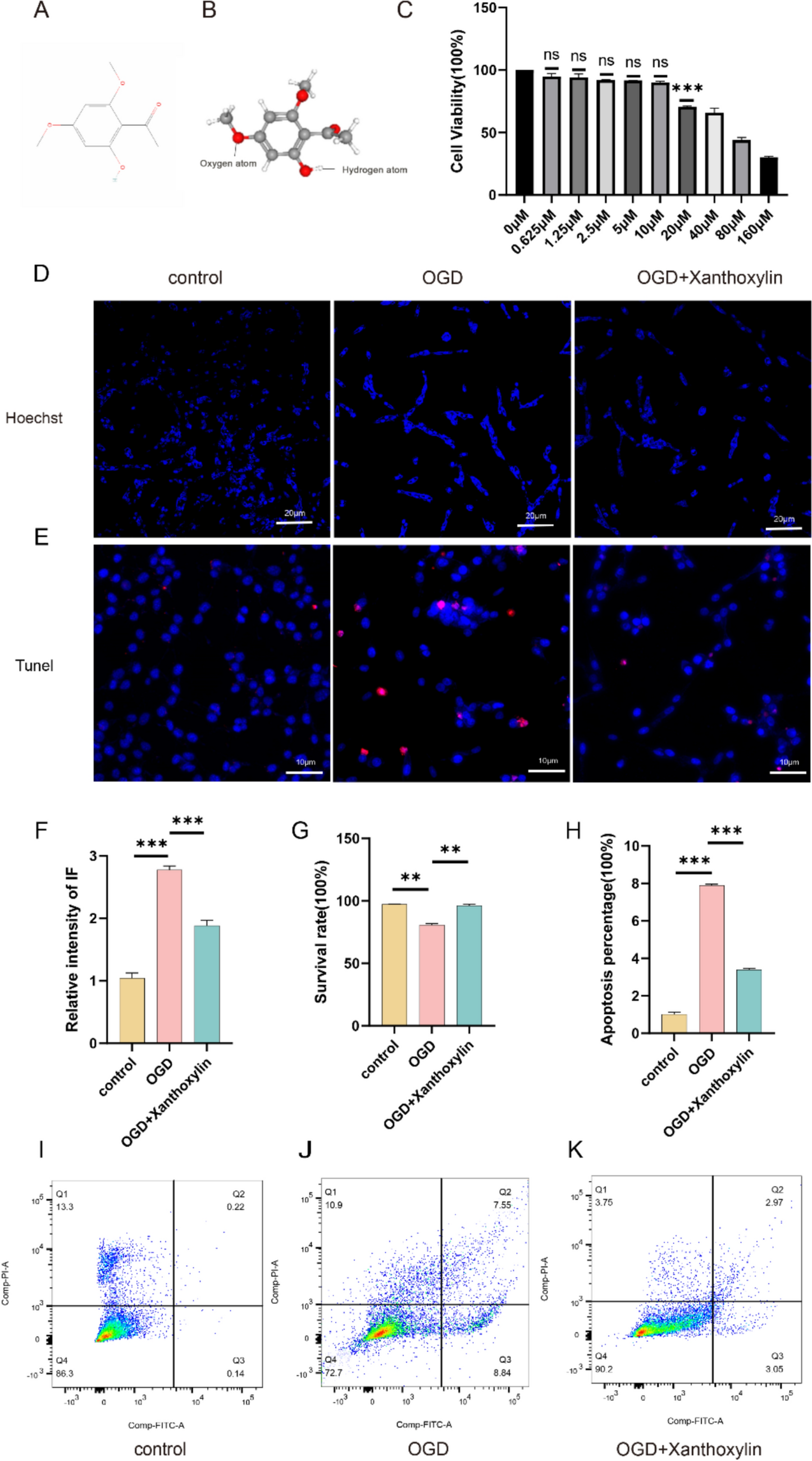
Xanthoxylin Regulating the Inflammatory Microenvironment After Spinal Cord Injury Through Inhibition of the NF-κB Signaling Pathway
Spinal Cord Injury (SCI) is a severe disorder of the central nervous system, typically caused by trauma or disease, which ...
Neuromolecular Medicine
comment
0
thumb_up
0
Knockdown of RUNX2 Attenuated A1 Astrocyte Overactivation, Brain Injury, and Cerebral Edema During Ischemic Stroke
Although researchers began to unravel the potential significance of Runt-related transcription factor 2 (RUNX2) in some of...
Neuromolecular Medicine
comment
0
thumb_up
0
Scopoletin Attenuates Reserpine-Induced Pain-Depression Dyad in Mice via Modulation of Inflammation, Oxidative Stress, and Monoaminergic Pathways
Pain and depression frequently are comorbid and have common mechanisms such as monoamine depletion, inflammation, an...
Neuromolecular Medicine
comment
0
thumb_up
0
Dysbiosis and Neurodegeneration in ALS: Unraveling the Gut–Brain Axis
Amyotrophic lateral sclerosis (ALS), also known as Lou Gehrig’s disease, is a neurodegenerative disorder marked by t...
Neuromolecular Medicine
comment
0
thumb_up
0
Equol as a Multitarget Agent Against Neurodegeneration: Mechanistic Insights into Its Molecular Modulation
Neurodegenerative diseases consist of a group of progressive disorders characterized by the gradual decline in the structu...
Neuromolecular Medicine
comment
0
thumb_up
0
Ca-Affinitive and Non-Ca-Affinitive Synaptotagmins in Human Pan-cancer
Synaptotagmins (Syts) are a family of crucial Ca2+ sensors for cellular secretions, while half of the Syt isoforms are evo...
Neuromolecular Medicine
comment
0
thumb_up
0
Inflammatory Markers and their Relationship with Cognitive Function in Alzheimer’s Disease and Mild Cognitive Impairment. Systematic Review and Meta-Analysis
This study estimates the association between blood levels of inflammatory markers and cognitive function in adults with Al...
Neuromolecular Medicine
comment
0
thumb_up
0
Exploring Core Genes Involved in Ischemic Stroke and the Therapeutic Potential of Hyperbaric Oxygen: Insights from Transcriptomic Analysis
Ischemic stroke (IS) is a complex neurological disorder caused by reduced cerebral blood flow, typically resulting in tiss...
Neuromolecular Medicine
comment
0
thumb_up
0
Platycodin D Attenuates Behavioral Deficits, Amyloid-β Accumulation and Mitochondrial Impairment in AD Models by Inhibiting the cGAS-STING Pathway
The characteristics of Alzheimer’s disease (AD) include behavioral deficits, amyloid-β (Aβ) accumulation, ...
Neuromolecular Medicine
comment
0
thumb_up
0
Phosphocreatine Mitigates Doxorubicin-Induced Neurotoxicity in Rats by Regulating Mitochondrial Function and Apoptosis via the NF-κB/PGC-1α Pathway
Doxorubicin (DOX) is an effective chemotherapeutic agent, but its clinical utility is limited by its neurotoxic side effec...
Neuromolecular Medicine
comment
0
thumb_up
0
Mechanistic Study of Jaceosidin in Regulating Secondary Inflammation After Spinal Cord Injury in Mouse by Inhibiting PKM2 Activity
Excessive pro-inflammatory polarization of microglia is a critical driver of secondary inflammation following spinal cord ...
Neuromolecular Medicine
comment
0
thumb_up
0
An Enigma of Brain Gasotransmitters: Hydrogen Sulfide and Depression
Depression is a leading global cause of disability. Emerging evidence highlights glutamatergic dysfunction, particularly i...
Neuromolecular Medicine
comment
0
thumb_up
0
A Slower-Progressing TDP-43 rNLS8 Mouse Model for ALS: Implications for Preclinical and Mechanistic Studies
Amyotrophic lateral sclerosis (ALS) is a fatal neurodegenerative disease characterised by motor neuron degeneration, muscl...
Neuromolecular Medicine
comment
0
thumb_up
0
Neuroprotective Activity of Eriodictyol Against Streptozotocin-Induced Diabetic Peripheral Neuropathy in Wistar Rats by Targeting Wnt/-Catenin Pathway
Long-term hyperglycemia and insulin dysfunction deteriorate peripheral nerve functions, leading to sensory loss, spontaneo...
Neuromolecular Medicine
comment
0
thumb_up
0
When Heroes Fall: Reduced Expression of Heat-Resistant Obscure Proteins in Ischemic Stroke
The recently discovered family of heat-resistant obscure (Hero) proteins represents a novel class with chaperone-like acti...
Neuromolecular Medicine
comment
0
thumb_up
0
Splenomegaly, Spleen Amyloidosis and Neutrophil Infiltration are Present in 3xTg-AD, but not Tg-SwDI Mice
It is now widely accepted that the development of neurodegenerative diseases depends on and affects many pathological proc...
Neuromolecular Medicine
comment
0
thumb_up
0
Engineering the Microbiome: a Novel Approach to Managing Autoimmune Diseases
Autoimmune diseases occur when the immune system mistakenly attacks the body’s own tissues, affecting millions of pe...
Neuromolecular Medicine
comment
0
thumb_up
0
Hypertension Induces Cognitive Impairment and Alterations of Acetylcholine Receptor mRNA Expression in the Hippocampus and Cortex of Mice
Hypertension is a significant risk factor for cognitive decline and dementia, yet the underlying mechanisms linking hypert...
Neuromolecular Medicine
comment
0
thumb_up
0
The Role of Gut Microbiota in Modulating Immune Signaling Pathways in Autoimmune Diseases
The composition of intestinal microbial communities plays a crucial role in maintaining immune homeostasis, influencing bo...
Neuromolecular Medicine
comment
0
thumb_up
0
Fisetin Augments OEC Neuroprotection Through Modulating Neurotrophin/Cytokine Signaling and Activating PI3K/Akt/CREB Pathway in an In Vitro Neurodegenerative Injury
The persistence of deleterious substances at lesion sites severely impedes neuronal survival and axonal regeneration follo...
Neuromolecular Medicine
comment
0
thumb_up
0
Microparticles Mediate Lipopolysaccharide-induced Inflammation and Chronic Pain in Mouse Model
Recent evidence highlights microparticles (MPs) as crucial players in intercellular communication among immune cells, yet ...
Neuromolecular Medicine
comment
0
thumb_up
0
Schizophrenia Biomarkers: Blood Transcriptome Suggests Two Molecular Subtypes
Schizophrenia is a chronic illness that imposes a significant burden on patients, their families, and the health care syst...
Neuromolecular Medicine
comment
0
thumb_up
0
Current Status of Research on Nanomaterials Combined with Mesenchymal Stem Cells for the Treatment of Ischemic Stroke
Ischemic stroke (IS) is a disease with high mortality and disability rates worldwide and is a serious threat to patient he...
Neuromolecular Medicine
comment
0
thumb_up
0
Recent Advances in the miRNA-Mediated Regulation of Neuronal Differentiation and Death
The review aims to focus on the role of miRNA in gene regulation, related to differentiation and apoptosis of neurons, foc...
Neuromolecular Medicine
comment
0
thumb_up
0
Differential Expression of GABA Receptor-Related Genes in Alzheimer’s Disease and the Positive Regulatory Role of Aerobic Exercise-From Genetic Screening to D-gal-induced AD-like Pathology Model
Alzheimer’s disease (AD) is the most common neurodegenerative disorder. The neuropathology of AD appears in the hipp...
Neuromolecular Medicine
comment
0
thumb_up
0
The Interplay Between Accumulation of Amyloid-Beta and Tau Proteins, PANoptosis, and Inflammation in Alzheimer’s Disease
Alzheimer’s disease (AD) is a common progressive neurodegenerative disorder, and the vast majority of cases occur in...
Neuromolecular Medicine
comment
0
thumb_up
0
IL-6 Promotes Muscle Atrophy by Increasing Ubiquitin–Proteasome Degradation of Muscle Regeneration Factors After Cerebral Infarction in Rats
Muscle atrophy in pathological or diseased muscles arises from an imbalance between protein synthesis and degradation. Ele...
Neuromolecular Medicine
comment
0
thumb_up
0
NSUN2-Mediated RNA 5-Methylcytosine Modification of PTEN Regulates Cognitive Impairments of Mice with Sleep Deprivation and Autophagy Through PI3K/AKT Signaling
Sleep deprivation (SD) impairs learning and memory. Investigating the role of epigenetic modifications, such as 5-methylcy...
Neuromolecular Medicine
comment
0
thumb_up
0
Neuroprotective Effects of Sodium Nitroprusside on CKD-Induced Cognitive Dysfunction in Rats: Role of CBS and Nrf2/HO-1 Pathway
Chronic kidney disease (CKD) is a conceivable new risk factor for cognitive disorder and dementia. Uremic toxicity, oxidat...
Neuromolecular Medicine
comment
0
thumb_up
0
HERC5/ISG15 Enhances Glioblastoma Stemness and Tumor Progression by mediating SERBP1protein stability
Glioblastoma (GBM) is the most common malignant brain tumor, and has a low survival rate and a poor prognosis. Intensive s...
Neuromolecular Medicine
comment
0
thumb_up
0
Load More
Modal title
×
Modal title
×
Share
Login
Global News and Health Forum
Join Now!
Member Login
Remember me
Forgot password?
Or using
Linkedin