×
Close
Sign Up
Login
Home
SCI Abstract
Library D
Events & Partner
WeMed
MDLA Events Platform
Events
Media Partners
Educational Partner
User Tools
FAQ/USER GUIDE
Language
English
中文/ Chinese
French
Português
Español
Arabic
Russian
Contact Us
×
Close
mdla_1
mdla_2
mdla_3
mdla_4
mdla_5
mdla_6
Categories
Endocrinology, Metabolism & Nutrition
24472
Global Medical University
5105
Allergy
1792
Anatomy & Morphology
1582
Andrology
379
Anesthesia & Intensive Care
1297
Anesthesiology
5389
Audiology & Speech-Language Pathology
347
Behavioral Sciences
105
Biochemical Research Methods
7205
Biochemistry & Molecular Biology
29955
Biodiversity Conservation
330
Biology
8488
Biophysics
8227
Biotechnology & Applied Microbiology
8608
Cardiac & Cardiovascular Systems
31005
Cardiovascular & Respiratory Systems
1397
Cell & Tissue Engineering
698
Cell Biology
11189
Chemistry, Analytical
4288
Chemistry, Applied
10860
Chemistry, Medicinal
8731
Chemistry, Multidisciplinary
18453
Clinical Immunology & Infectious Disease
405
Clinical Medicine
8964
Clinical Neurology
16593
Clinical Psychology & Psychiatry
1275
Critical Care Medicine
3136
Dentistry, Oral Surgery & Medicine
13503
Dermatology
7469
Developmental Biology
6938
Ecology
630
Education, Scientific Disciplines
2026
Emergency Medicine
4111
Engineering, Biomedical
3723
Entomology
488
Environmental Medicine & Public Health
4649
Evolutionary Biology
275
Gastroenterology & Hepatology
12188
General & Internal Medicine
6948
Genetics & Heredity
15098
Geriatrics & Gerontology
5067
Gerontology
378
Health Care Sciences & Services
16128
Health Policy & Services
599
Hematology
5569
Immunology
24701
Infectious Diseases
13922
Integrative & Complementary Medicine
2921
Medical Ethics
1239
Medical Informatics
2224
Medical Laboratory Technology
419
Medicine, General & Internal
44227
Medicine, Legal
532
Medicine, Research & Experimental
17699
Microbiology
23236
Mycology
0
Nanoscience & Nanotechnology
5363
Neuroimaging
1369
Neurology
4545
Neurosciences
39684
Nursing
9777
Nutrition & Dietetics
7823
Obstetrics & Gynecology
8246
Oncology
52233
Ophthalmology
9704
Optics
4269
Orthopedics
11758
Orthopedics, Rehabilitation & Sports Medicine
1807
Otolaryngology
1581
Otorhinolaryngology
4864
Parasitology
1157
Pathology
5141
Pediatrics
21479
Peripheral Vascular Disease
4777
Pharmacology & Pharmacy
35372
Pharmacology/Toxicology
12164
Physiology
8858
Polymer Science
550
Primary Health Care
836
Psychiatry
18996
Psychology
5225
Psychology, Applied
111
Psychology, Biological
389
Psychology, Clinical
806
Psychology, Developmental
272
Psychology, Educational
158
Psychology, Experimental
188
Psychology, Mathematical
0
Psychology, Multidisciplinary
1682
Psychology, Psychoanalysis
30
Psychology, Social
131
Public Health & Health Care Science
2222
Public, Environmental & Occupational Health
27224
Quantum Science & Technology
0
Radiology, Nuclear Medicine & Imaging
12396
Radiology, Nuclear Medicine & Medical Imaging
8244
Rehabilitation
3039
Remote Sensing
0
Reproductive Biology
2874
Reproductive Medicine
1207
Research/Laboratory Medicine & Medical Technology
3998
Respiratory System
7388
Rheumatology
6025
Social Sciences, Biomedical
1167
Substance Abuse
2759
Surgery
33685
Toxicology
4433
Transplantation
938
Tropical Medicine
300
Urology & Nephrology
12837
Veterinary Sciences
35
Virology
2545
Zoology
0
Channels
CARDIOVASCULAR DIABETOLOGY
622
NEJM Endocrinology
9
Medrxiv - Endocrinology Medrxiv
462
AMERICAN JOURNAL OF PHYSIOLOGY-CELL PHYSIOLOGY
447
BEST PRACTICE & RESEARCH CLINICAL ENDOCRINOLOGY & METABOLISM
227
BIOLOGY OF SEX DIFFERENCES
194
BMJ OPEN DIABETES RESEARCH & CARE
366
BONE
0
CALCIFIED TISSUE INTERNATIONAL
368
CURRENT DIABETES REPORTS
176
CURRENT OBESITY REPORTS
134
CURRENT OPINION IN ENDOCRINOLOGY DIABETES AND OBESITY
167
CURRENT OPINION IN LIPIDOLOGY
124
CURRENT OSTEOPOROSIS REPORTS
215
DIABETES
134
DIABETES & METABOLISM
232
DIABETES & METABOLISM JOURNAL
40
DIABETES CARE
194
DIABETES METABOLIC SYNDROME AND OBESITY-TARGETS AND THERAPY
975
DIABETES OBESITY & METABOLISM
293
DIABETES RESEARCH AND CLINICAL PRACTICE
0
DIABETES-METABOLISM RESEARCH AND REVIEWS
105
DIABETIC MEDICINE
215
DIABETOLOGIA
553
ENDOCRINE
649
ENDOCRINE PATHOLOGY
183
ENDOCRINE PRACTICE
670
EUROPEAN THYROID JOURNAL
14
FRONTIERS IN ENDOCRINOLOGY
5574
HORMONES AND BEHAVIOR
342
JOURNAL OF BONE AND MINERAL RESEARCH
173
JOURNAL OF DIABETES
88
JOURNAL OF DIABETES INVESTIGATION
241
JOURNAL OF ENDOCRINOLOGICAL INVESTIGATION
606
JOURNAL OF HUMAN NUTRITION AND DIETETICS
94
JOURNAL OF NEUROENDOCRINOLOGY
106
JOURNAL OF PARENTERAL AND ENTERAL NUTRITION
235
LANCET DIABETES & ENDOCRINOLOGY
0
METABOLISM-CLINICAL AND EXPERIMENTAL
18
MOLECULAR METABOLISM
546
NATURE REVIEWS ENDOCRINOLOGY
440
NEUROENDOCRINOLOGY
144
NUTRITION & DIABETES
121
OBESITY
133
OBESITY REVIEWS
115
PEDIATRIC DIABETES
77
PSYCHONEUROENDOCRINOLOGY
0
THERAPEUTIC ADVANCES IN ENDOCRINOLOGY AND METABOLISM
31
ARCHIVES OF ENDOCRINOLOGY METABOLISM
0
CLINICAL ENDOCRINOLOGY
171
DIABETES & VASCULAR DISEASE RESEARCH
16
DIABETOLOGY & METABOLIC SYNDROME
504
ENDOCRINOLOGIA DIABETES Y NUTRICION
415
GENERAL AND COMPARATIVE ENDOCRINOLOGY
0
INTERNATIONAL JOURNAL OF SPORT NUTRITION AND EXERCISE METABOLISM
170
JOURNAL OF BIOLOGICAL REGULATORS AND HOMEOSTATIC AGENTS
139
JOURNAL OF CLINICAL DENSITOMETRY
261
JOURNAL OF DIABETES AND ITS COMPLICATIONS
449
NEUROIMMUNOMODULATION
82
OBESITY FACTS
158
REPRODUCTIVE BIOLOGY AND ENDOCRINOLOGY
389
WORLD REVIEW OF NUTRITION AND DIETETICS
30
HORMONE AND METABOLIC RESEARCH
339
NEUROPEPTIDES
193
THYROID RESEARCH
90
REVISTA DE OSTEOPOROSIS Y METABOLISMO MINERAL
44
BRITISH JOURNAL OF DIABETES
130
CLINICAL MEDICINE INSIGHTS-ENDOCRINOLOGY AND DIABETES
20
CLINICAL OBESITY
33
CLINICAL REVIEWS IN BONE AND MINERAL METABOLISM
38
DIABETOLOGY INTERNATIONAL
218
JOURNAL OF DIABETES AND METABOLIC DISORDERS
508
JOURNAL OF DIABETOLOGY
126
JOURNAL OF THE ASEAN FEDERATION OF ENDOCRINE SOCIETIES
205
OBESITY SCIENCE & PRACTICE
87
PITUITARY
288
OSTEOPOROSIS INTERNATIONAL
586
REVIEWS IN ENDOCRINE & METABOLIC DISORDERS
272
DIABETES THERAPY
458
HORMONES-INTERNATIONAL JOURNAL OF ENDOCRINOLOGY AND METABOLISM
281
INTERNATIONAL JOURNAL OF DIABETES IN DEVELOPING COUNTRIES
348
METABOLIC BRAIN DISEASE
572
SCI Abstract
search
ALL
RECOMMENDED
+
Association of the triglyceride-glucose index combined with a body shape index with all-cause and cardiovascular mortality in individuals with cardiovascular-kidney-metabolic syndrome stage 0–3: findings from two prospective cohorts
The triglyceride-glucose (TyG) index, as a measure of insulin resistance, has been confirmed to be associated with adverse...
Cardiovascular Diabetology
comment
0
thumb_up
0
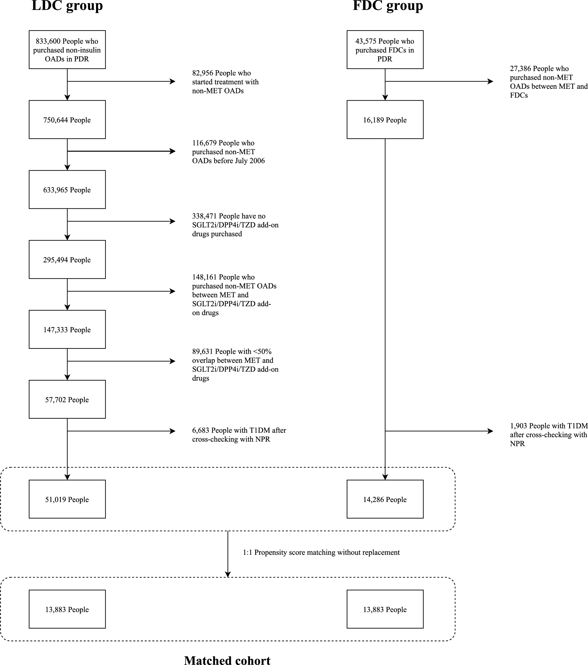
Fixed-dose vs loose-dose combination antidiabetic therapy and cardiorenal outcomes in type 2 diabetes: a nationwide comparative effectiveness study
Combination therapy is gaining attention in type 2 diabetes management due to its potential to reach glycaemic goals withi...
Cardiovascular Diabetology
comment
0
thumb_up
0
Treatment and associated outcomes of type 2 diabetes mellitus patients with a cardiovascular comorbidity and comparison with guideline recommendations: a German claims data analysis
Type 2 diabetes mellitus (T2DM) patients are at high risk for micro- and macrovascular complications, and cardiovascular (...
Cardiovascular Diabetology
comment
0
thumb_up
0
The association between triglyceride-glucose index and all-cause/cardiovascular mortality in patients with different glucose metabolism statuses
The triglyceride-glucose index (TyG) is an emerging marker of metabolic health, yet its association with mortality across ...
Cardiovascular Diabetology
comment
0
thumb_up
0
Association between the GMI/HbA1c ratio and preclinical carotid atherosclerosis in type 1 diabetes: impact of the fast-glycator phenotype across age groups
Since the arrival of continuous glucose monitoring (CGM), the relationship between the glucose management indicator (GMI) ...
Cardiovascular Diabetology
comment
0
thumb_up
0
Cardiac autonomic neuropathy is associated with ectopic fat distribution in autoimmune but not in type 2 diabetes
Cardiac autonomic neuropathy (CAN) is a life-threatening complication of diabetes. While obesity is a well-known risk fact...
Cardiovascular Diabetology
comment
0
thumb_up
0
Association between the systemic immune-inflammation index and metabolic syndrome and its components: results from the multi-ethnic study of atherosclerosis (MESA)
The Systemic Immune-Inflammation Index (SII) is a novel biomarker of systemic inflammation. We explored the association be...
Cardiovascular Diabetology
comment
0
thumb_up
0
Predicting major adverse cardiac events in diabetes and chronic kidney disease: a machine learning study from the Silesia Diabetes-Heart Project
People living with diabetes mellitus (DM) and chronic kidney disease (CKD) are at significantly high risk of cardiovascula...
Cardiovascular Diabetology
comment
0
thumb_up
0
Stress hyperglycemia ratio and machine learning model for prediction of all-cause mortality in patients undergoing cardiac surgery
The stress hyperglycemia ratio (SHR) was developed to reduce the effects of long-term chronic glycemic factors on stress h...
Cardiovascular Diabetology
comment
0
thumb_up
0
Endothelial cells derived extracellular vesicles promote diabetic arterial calcification via circ_0008362/miR-1251-5p/Runx2 axial
Arterial calcification, an independent predictor of cardiovascular events, increases morbidity and mortality in patients w...
Cardiovascular Diabetology
comment
0
thumb_up
0
Reduced circulating CD63+ extracellular vesicle levels associate with atherosclerosis in hypercholesterolaemic mice and humans
The association and co-isolation of low-density lipoproteins (LDL) and extracellular vesicles (EVs) have been shown in blo...
Cardiovascular Diabetology
comment
0
thumb_up
0
Altered RBC deformability in diabetes: clinical characteristics and RBC pathophysiology
Reduced red blood cell deformability (RBCD) is associated with diabetic vascular complications, but early pathophysiologic...
Cardiovascular Diabetology
comment
0
thumb_up
0
Impaired GK-GKRP interaction rather than direct GK activation worsens lipid profiles and contributes to long-term complications: a Mendelian randomization study
Glucokinase (GK) plays a key role in glucose metabolism. In the liver, GK is regulated by GK regulatory protein (GKRP) wit...
Cardiovascular Diabetology
comment
0
thumb_up
0
Roles of non-coding RNA in diabetic cardiomyopathy
In recent years, the incidence of diabetes has been increasing rapidly, posing a serious threat to human health. Diabetic ...
Cardiovascular Diabetology
comment
0
thumb_up
0
Nonlinear association between atherogenic index of plasma and type 2 diabetes mellitus in overweight and obesity patients: evidence from Chinese medical examination data
The atherogenic index of plasma (AIP) is closely associated with the onset of diabetes, with obesity being a significant r...
Cardiovascular Diabetology
comment
0
thumb_up
0
Nonpharmacological interventions on glycated haemoglobin in youth with type 1 diabetes: a Bayesian network meta-analysis
The available evidence on the impact of specific non-pharmacological interventions on glycaemic control is currently limit...
Cardiovascular Diabetology
comment
0
thumb_up
0
Fatty liver index is an independent risk factor for all-cause mortality and major cardiovascular events in type 1 diabetes: an 11-year observational study
Non-alcoholic fatty liver disease (NAFLD), identified by the Fatty Liver Index (FLI), is associated with increased mortali...
Cardiovascular Diabetology
comment
0
thumb_up
0
The prognostic value of the stress hyperglycemia ratio for all-cause and cardiovascular mortality in patients with diabetes or prediabetes: insights from NHANES 2005–2018
The Stress hyperglycemia ratio (SHR) is a novel marker reflecting the true acute hyperglycemia status and is associated wi...
Cardiovascular Diabetology
comment
0
thumb_up
0
The SGLT2 inhibitor Empagliflozin promotes post-stroke functional recovery in diabetic mice
Type-2 diabetes (T2D) worsens stroke recovery, amplifying post-stroke disabilities. Currently, there are no therapies targ...
Cardiovascular Diabetology
comment
0
thumb_up
0
Effects of exenatide on coronary stent’s endothelialization in subjects with type 2 diabetes: a randomized controlled trial. The Rebuild study
Subjects with type 2 diabetes (T2D) have a higher risk of in-stent restenosis and stent thrombosis. The activation of the ...
Cardiovascular Diabetology
comment
0
thumb_up
0
Isthmin-1 (ISM1), a novel adipokine that reflects abdominal adipose tissue distribution in individuals with obesity
The assessment of obesity-related health risks has traditionally relied on the Body Mass Index and waist circumference, bu...
Cardiovascular Diabetology
comment
0
thumb_up
0
Effects of diabetes mellitus and glycemic traits on cardiovascular morpho-functional phenotypes
The effects of diabetes on the cardiac and aortic structure and function remain unclear. Detecting and intervening these v...
Cardiovascular Diabetology
comment
0
thumb_up
0
Impact of stress hyperglycemia ratio, derived from glycated albumin or hemoglobin A1c, on mortality among ST-segment elevation myocardial infarction patients
Stress hyperglycemia ratio (SHR), associated with adverse outcomes in patients with ST-segment elevation myocardial infarc...
Cardiovascular Diabetology
comment
0
thumb_up
0
An elevated triglyceride-glucose index predicts adverse outcomes and interacts with the treatment strategy in patients with three-vessel disease
Insulin resistance is a pivotal risk factor for cardiovascular diseases, and the triglyceride-glucose (TyG) index is a wel...
Cardiovascular Diabetology
comment
0
thumb_up
0
Temporal relationship between triglyceride-glucose index and blood pressure and their joint cumulative effect on cardiovascular disease risk: a longitudinal cohort study
Concurrent insulin resistance and elevated blood pressure are commonly observed in cardiovascular disease (CVD) and have l...
Cardiovascular Diabetology
comment
0
thumb_up
0
Cost-effectiveness of screening of coronary artery disease in patients with type 2 diabetes at a very high cardiovascular risk (SCADIAB) study. Updated study design: emulation of a randomised target trial using electronic health records
Type 2 diabetes mellitus (T2DM) is a substantial health problem with a high clinical and economic burden [1, 2]. Despite a...
Cardiovascular Diabetology
comment
0
thumb_up
0
Effects of dapagliflozin and dapagliflozin-saxagliptin on erythropoiesis, iron and inflammation markers in patients with type 2 diabetes and chronic kidney disease: data from the DELIGHT trial
This post-hoc analysis of the DELIGHT trial assessed effects of the SGLT2 inhibitor dapagliflozin on iron metabolism and m...
Cardiovascular Diabetology
comment
0
thumb_up
0
Cost-effectiveness of finerenone in chronic kidney disease associated with type 2 diabetes in The Netherlands
In the Netherlands, more than one million patients have type 2 diabetes (T2D), and approximately 36% of these patients hav...
Cardiovascular Diabetology
comment
0
thumb_up
0
Safety and efficacy of bempedoic acid: a systematic review and meta-analysis of randomised controlled trials
Bempedoic Acid (BA) is a novel Lipid-Lowering Therapy (LLT). We performed a systematic review and meta-analysis to assess ...
Cardiovascular Diabetology
comment
0
thumb_up
0
Association between the triglyceride–glucose index and left ventricular global longitudinal strain in patients with coronary heart disease in Jilin Province, China: a cross-sectional study
This study aimed to investigate the association between the triglyceride–glucose (TyG) index and left ventricular gl...
Cardiovascular Diabetology
comment
0
thumb_up
0
Load More
Modal title
×
Modal title
×
Share
Login
Global News and Health Forum
Join Now!
Member Login
Remember me
Forgot password?
Or using
Linkedin