×
Close
Sign Up
Login
Home
SCI Abstract
Library D
Events & Partner
WeMed
MDLA Events Platform
Events
Media Partners
Educational Partner
User Tools
FAQ/USER GUIDE
Language
English
中文/ Chinese
French
Português
Español
Arabic
Russian
Contact Us
×
Close
mdla_1
mdla_2
mdla_3
mdla_4
mdla_5
mdla_6
Categories
Biochemistry & Molecular Biology
29955
Global Medical University
5105
Allergy
1792
Anatomy & Morphology
1582
Andrology
379
Anesthesia & Intensive Care
1297
Anesthesiology
5389
Audiology & Speech-Language Pathology
347
Behavioral Sciences
105
Biochemical Research Methods
7205
Biodiversity Conservation
330
Biology
8488
Biophysics
8227
Biotechnology & Applied Microbiology
8608
Cardiac & Cardiovascular Systems
31005
Cardiovascular & Respiratory Systems
1397
Cell & Tissue Engineering
698
Cell Biology
11189
Chemistry, Analytical
4288
Chemistry, Applied
10860
Chemistry, Medicinal
8731
Chemistry, Multidisciplinary
18453
Clinical Immunology & Infectious Disease
405
Clinical Medicine
8964
Clinical Neurology
16593
Clinical Psychology & Psychiatry
1275
Critical Care Medicine
3136
Dentistry, Oral Surgery & Medicine
13503
Dermatology
7469
Developmental Biology
6938
Ecology
630
Education, Scientific Disciplines
2026
Emergency Medicine
4111
Endocrinology, Metabolism & Nutrition
24472
Engineering, Biomedical
3723
Entomology
488
Environmental Medicine & Public Health
4649
Evolutionary Biology
275
Gastroenterology & Hepatology
12188
General & Internal Medicine
6948
Genetics & Heredity
15098
Geriatrics & Gerontology
5067
Gerontology
378
Health Care Sciences & Services
16128
Health Policy & Services
599
Hematology
5569
Immunology
24701
Infectious Diseases
13922
Integrative & Complementary Medicine
2921
Medical Ethics
1239
Medical Informatics
2224
Medical Laboratory Technology
419
Medicine, General & Internal
44227
Medicine, Legal
532
Medicine, Research & Experimental
17699
Microbiology
23236
Mycology
0
Nanoscience & Nanotechnology
5363
Neuroimaging
1369
Neurology
4545
Neurosciences
39684
Nursing
9777
Nutrition & Dietetics
7823
Obstetrics & Gynecology
8246
Oncology
52233
Ophthalmology
9704
Optics
4269
Orthopedics
11758
Orthopedics, Rehabilitation & Sports Medicine
1807
Otolaryngology
1581
Otorhinolaryngology
4864
Parasitology
1157
Pathology
5141
Pediatrics
21479
Peripheral Vascular Disease
4777
Pharmacology & Pharmacy
35372
Pharmacology/Toxicology
12164
Physiology
8858
Polymer Science
550
Primary Health Care
836
Psychiatry
18996
Psychology
5225
Psychology, Applied
111
Psychology, Biological
389
Psychology, Clinical
806
Psychology, Developmental
272
Psychology, Educational
158
Psychology, Experimental
188
Psychology, Mathematical
0
Psychology, Multidisciplinary
1682
Psychology, Psychoanalysis
30
Psychology, Social
131
Public Health & Health Care Science
2222
Public, Environmental & Occupational Health
27224
Quantum Science & Technology
0
Radiology, Nuclear Medicine & Imaging
12396
Radiology, Nuclear Medicine & Medical Imaging
8244
Rehabilitation
3039
Remote Sensing
0
Reproductive Biology
2874
Reproductive Medicine
1207
Research/Laboratory Medicine & Medical Technology
3998
Respiratory System
7388
Rheumatology
6025
Social Sciences, Biomedical
1167
Substance Abuse
2759
Surgery
33685
Toxicology
4433
Transplantation
938
Tropical Medicine
300
Urology & Nephrology
12837
Veterinary Sciences
35
Virology
2545
Zoology
0
Channels
CELLULAR AND MOLECULAR LIFE SCIENCES
1158
AMERICAN JOURNAL OF PHYSIOLOGY-ENDOCRINOLOGY AND METABOLISM
207
ANTIOXIDANTS
2594
BIOMOLECULES
2187
BIOORGANIC CHEMISTRY
1685
CELL AND BIOSCIENCE
473
CELLULAR & MOLECULAR BIOLOGY LETTERS
248
COLLOIDS AND SURFACES B-BIOINTERFACES
1457
COMPUTATIONAL AND STRUCTURAL BIOTECHNOLOGY JOURNAL
1321
CYTOKINE
702
CYTOKINE & GROWTH FACTOR REVIEWS
202
FREE RADICAL BIOLOGY AND MEDICINE
1041
GENOME RESEARCH
480
INTERNATIONAL JOURNAL OF BIOLOGICAL SCIENCES
40
INTERNATIONAL REVIEW OF CELL AND MOLECULAR BIOLOGY
318
JOURNAL OF BIOLOGICAL CHEMISTRY
2297
JOURNAL OF CELLULAR BIOCHEMISTRY
110
JOURNAL OF COMPUTER-AIDED MOLECULAR DESIGN
205
JOURNAL OF GENETICS AND GENOMICS
460
JOURNAL OF INORGANIC BIOCHEMISTRY
720
JOURNAL OF INTEGRATIVE PLANT BIOLOGY
85
JOURNAL OF LIPID RESEARCH
24
JOURNAL OF MOLECULAR BIOLOGY
747
JOURNAL OF PHOTOCHEMISTRY AND PHOTOBIOLOGY B-BIOLOGY
424
MOLECULAR BIOLOGY
292
MOLECULAR CARCINOGENESIS
63
NATURE CHEMICAL BIOLOGY
636
NATURE PROTOCOLS
397
NEUROCHEMISTRY INTERNATIONAL
395
PROGRESS IN LIPID RESEARCH
0
REDOX BIOLOGY
0
SCIENCE SIGNALING
167
SIGNAL TRANSDUCTION AND TARGETED THERAPY
962
BIOCHEMISTRY AND CELL BIOLOGY
131
BIOMEDICAL JOURNAL
0
BIOORGANIC & MEDICINAL CHEMISTRY
1
BIOPHYSICAL CHEMISTRY
0
BIOPOLYMERS
28
BIOTECHNIQUES
366
BMC BIOCHEMISTRY
141
CELL BIOCHEMISTRY AND FUNCTION
38
CHEMBIOCHEM
338
CHEMICAL BIOLOGY & DRUG DESIGN
145
CURRENT ISSUES IN MOLECULAR BIOLOGY
546
FRONTIERS IN MOLECULAR BIOSCIENCES
2683
JOURNAL OF FOOD BIOCHEMISTRY
259
JOURNAL OF MOLECULAR RECOGNITION
35
LIPIDS
23
NEUROCHEMICAL RESEARCH
682
PHYSICAL BIOLOGY
119
PROGRESS IN BIOPHYSICS & MOLECULAR BIOLOGY
6
PROTEIN SCIENCE
152
LIPIDS IN HEALTH AND DISEASE
432
VITAMINS AND HORMONES
271
BIOCHEMISTRY INSIGHTS
8
BIOCHEMISTRY MOSCOW-SUPPLEMENT SERIES B-BIOMEDICAL CHEMISTRY
105
INDIAN JOURNAL OF CLINICAL BIOCHEMISTRY
221
PROTEOMES
63
MOLECULAR BIOLOGY RESEARCH COMMUNICATIONS
87
REVIEWS OF PHYSIOLOGY BIOCHEMISTRY AND PHARMACOLOGY
83
GENES & GENOMICS
431
INTERNATIONAL JOURNAL OF PEPTIDE RESEARCH AND THERAPEUTICS
352
JOURNAL OF BIOMOLECULAR NMR
112
SCI Abstract
search
ALL
RECOMMENDED
+
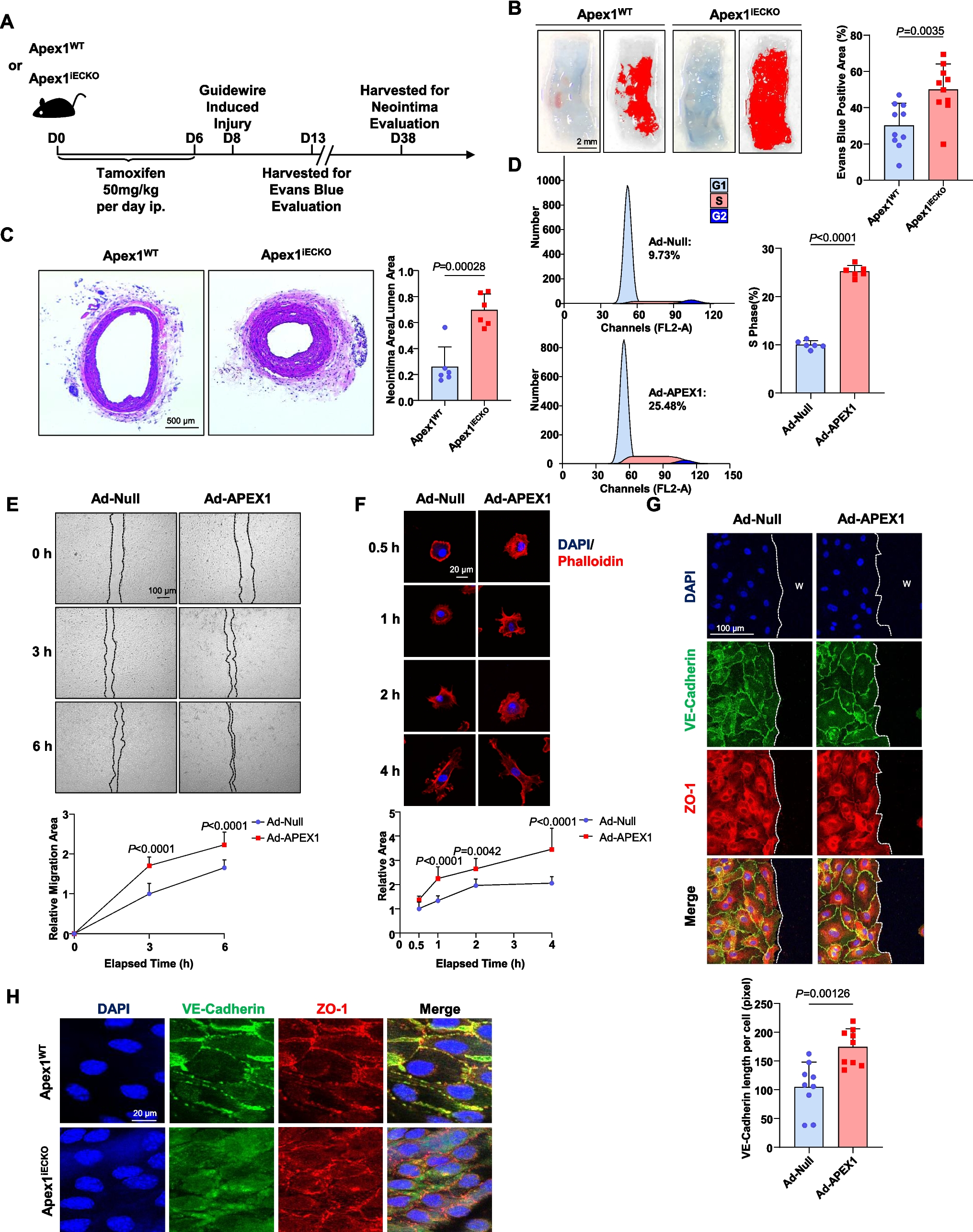
APEX1-STAT3 signaling mediates the force-coordinated endothelial regeneration
Endothelial regeneration is critical for maintaining vascular homeostasis and inhibiting neointimal formation during vascu...
Cellular And Molecular Life Sciences
comment
0
thumb_up
0
Wnt signaling - using the bloodstream to send a message
Wnt signaling is one of the cell’s most complex and important signal transduction pathways. This pathway, which is d...
Cellular And Molecular Life Sciences
comment
0
thumb_up
0
Deep learning in chromatin organization: from super-resolution microscopy to clinical applications
The 3D organization of the genome plays a critical role in regulating gene expression, maintaining cellular identity, and ...
Cellular And Molecular Life Sciences
comment
0
thumb_up
0
Loss of synaptic Munc13-1 underlies neurotransmission abnormalities in spinal muscular atrophy
Spinal muscular atrophy (SMA) is a devastating neurodegenerative disease characterized by degeneration of spinal motoneuro...
Cellular And Molecular Life Sciences
comment
0
thumb_up
0
sTLR9 on maternal Circulating immune cells as a negative regulatory phenotype during pregnancy
TLR9 is an intracellular receptor that can also be localized to the cell surface, called sTLR9. sTLR9 is thought to have a...
Cellular And Molecular Life Sciences
comment
0
thumb_up
0
Molecular components of the FPR2/ALX pathway participate in astrocyte-neuron resolution responses to afford maneb-induced toxicity
Environmental toxicants such as maneb (MB), a dithiocarbamate pesticide, trigger progressive neuronal death, probably due ...
Cellular And Molecular Life Sciences
comment
0
thumb_up
0
Modeling of kidney allograft rejection using hiPSC-derived kidney organoids and HLA-mismatched PBMCs: an co-culture system
The aim of this study is to establish an in vitro co-culture system to model allograft rejection using kidney organoids sy...
Cellular And Molecular Life Sciences
comment
0
thumb_up
0
A key spectral tuning site of UV-sensitive vertebrate non-visual opsin Opn5
Opsins are photoreceptive proteins responsible for visual and non-visual photoreceptions in animals. In general, vertebrat...
Cellular And Molecular Life Sciences
comment
0
thumb_up
0
The transcriptional regulation of NUPR1 expression by MYC is implicated in the regulation of ferroptosis in human spermatogonial stem cells
Non-obstructive azoospermia (NOA) is a leading cause of male infertility, characterized by impaired spermatogenesis. Recen...
Cellular And Molecular Life Sciences
comment
0
thumb_up
0
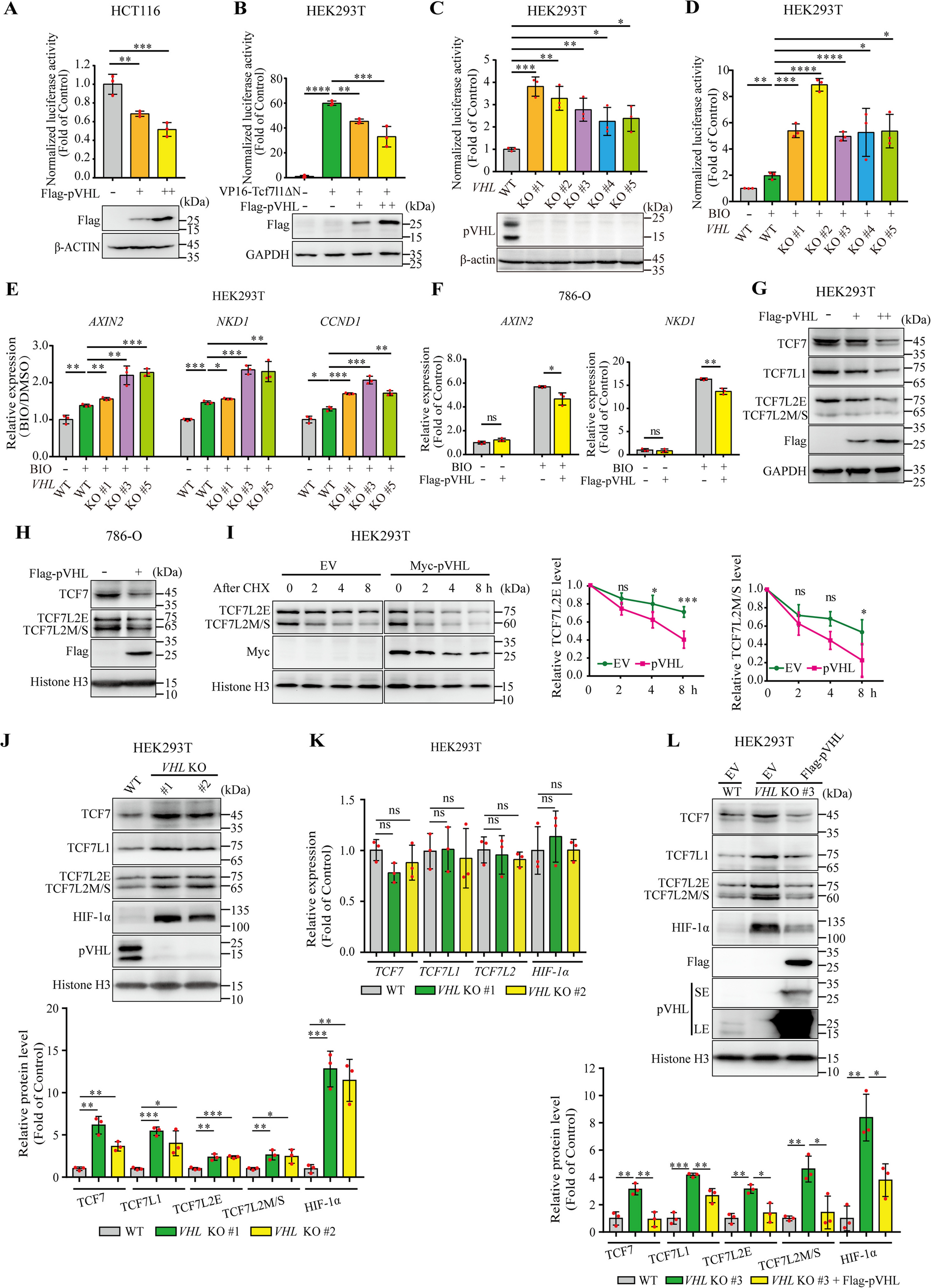
pVHL regulates protein stability of the TCF/LEF transcription factor family via ubiquitin-independent proteasomal degradation
The Wnt/β-catenin signaling pathway plays key roles in development and adult tissue homeostasis by controlling cell p...
Cellular And Molecular Life Sciences
comment
0
thumb_up
0
Rhapontigenin attenuates neurodegeneration in a parkinson’s disease model by downregulating mtDNA-cGAS-STING-NF-κB-mediated neuroinflammation via PINK1/DRP1-dependent microglial mitophagy
Microglial activation-induced neuroinflammation and impaired neuronal mitophagy are recognized as pivotal pathogeneses in ...
Cellular And Molecular Life Sciences
comment
0
thumb_up
0
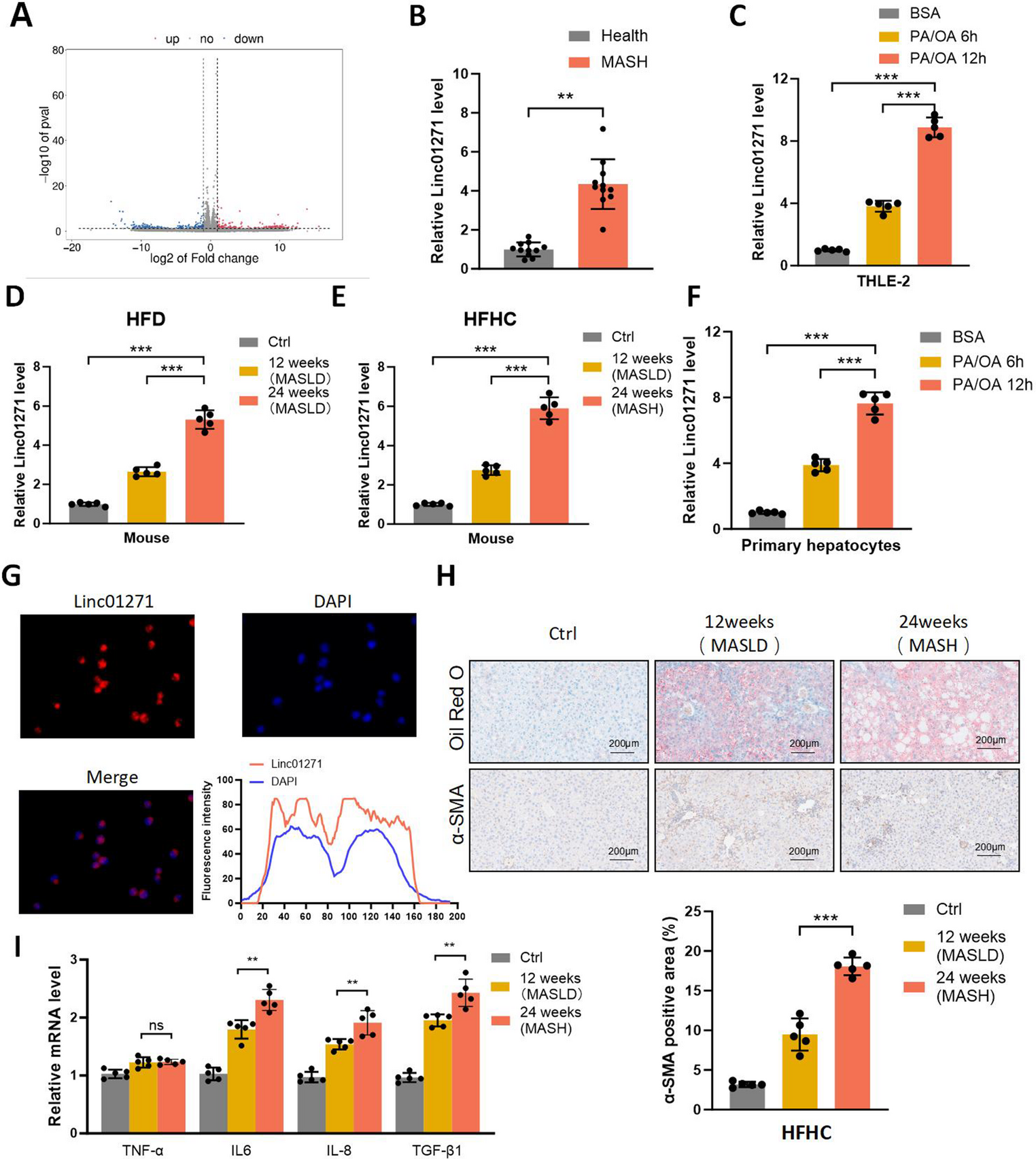
Linc01271 promotes lipid synthesis and MASLD/MASH progression via miR-149-3p/RAB35 axis
Metabolic associated steatohepatitis (MASH) is a severe form of metabolic dysfunction-associated steatotic liver disease (...
Cellular And Molecular Life Sciences
comment
0
thumb_up
0
Bending the boundaries: the many facets of endophilin-As from membrane dynamics to disease
The endophilin-A proteins (EndoAs) are Bin/Amphiphysin/Rvs (BAR) domain proteins with key roles in both clathrin-mediated ...
Cellular And Molecular Life Sciences
comment
0
thumb_up
0
Synergistic combination of orally available safe-in-man pleconaril, AG7404, and mindeudesivir inhibits enterovirus infections in human cell and organoid cultures
Enteroviruses can infect various human organs, causing diseases such as meningitis, the common cold, hand-foot-and-mouth d...
Cellular And Molecular Life Sciences
comment
0
thumb_up
0
PARP12-mediated ADP-ribosylation contributes to breast cancer cell fate by regulating AKT activation and DNA-damage response
Breast cancer represents the primary cause of death of women under 65 in developed countries, due to the acquisition of mu...
Cellular And Molecular Life Sciences
comment
0
thumb_up
0
CFAP65 is essential for C2a projection integrity in axonemes: implications for organ-specific ciliary dysfunction and infertility
Defects in motile cilia and flagella lead to motile ciliopathies, including primary ciliary dyskinesia (PCD), which manife...
Cellular And Molecular Life Sciences
comment
0
thumb_up
0
Calcium-binding protein CALU-1 is essential for proper collagen formation in Caenorhabditis elegans
Collagen, a major component of the extracellular matrix, is crucial for the structural integrity of the Caenorhabditis ele...
Cellular And Molecular Life Sciences
comment
0
thumb_up
0
M6A -mediated lncRNA SCIRT stability promotes NSCLC progression through binding to SFPQ and activating the PI3K/Akt pathway
Non-small cell lung cancer (NSCLC) has emerged as one of the most prevalent malignancies worldwide. N6-methyladenosine (m6...
Cellular And Molecular Life Sciences
comment
0
thumb_up
0
NFAT5 exacerbates β-cell ferroptosis by suppressing the transcription of PRDX2 in obese type 2 diabetes mellitus
Pancreatic β-cell damage is a critical pathological mechanism in the progression of obese type 2 diabetes mellitus (T...
Cellular And Molecular Life Sciences
comment
0
thumb_up
0
From smog to scarred hearts: unmasking the detrimental impact of air pollution on myocardial ischemia–reperfusion injury
Air pollution is a global environmental health hazard associated with elevated cardiovascular morbidity and mortality. Eme...
Cellular And Molecular Life Sciences
comment
0
thumb_up
0
Ebastine-mediated destabilization of E3 ligase MKRN1 protects against metabolic dysfunction-associated steatohepatitis
Metabolic dysfunction-associated steatotic liver disease (MASLD) is a chronic condition encompassing metabolic dysfunction...
Cellular And Molecular Life Sciences
comment
0
thumb_up
0
D-Serine disrupts Cbln1 and GluD1 interaction and affects Cbln1-dependent synaptic effects and nocifensive responses in the central amygdala
Ionotropic glutamate receptors (iGluRs) mediate fast excitatory neurotransmission in the nervous system. In addition to NM...
Cellular And Molecular Life Sciences
comment
0
thumb_up
0
Innate and adaptive immunity in neurodegenerative disease
Neurodegenerative diseases (NDs) are a group of neurological disorders characterized by the progressive loss of s...
Cellular And Molecular Life Sciences
comment
0
thumb_up
0
Dnajc5b contributes to male fertility by maintaining the mitochondrial functions and autophagic homeostasis during spermiogenesis
DnaJ heat shock protein family member C5 beta (DNAJC5B), also known as cysteine-string protein beta, exhibits a prominent ...
Cellular And Molecular Life Sciences
comment
0
thumb_up
0
Measurement of serum 1,5-AG provides insights for diabetes management and the anti-viral immune response
Achieving an in-range glycated haemoglobin (HbA1c) is essential for managing diabetes mellitus (DM). However, this paramet...
Cellular And Molecular Life Sciences
comment
0
thumb_up
0
Ketogenic diet induces an inflammatory reactive astrocytes phenotype reducing glioma growth
The use of a ketogenic diet (KD) in glioma is currently tested as an adjuvant treatment in standard chemotherapy regimens....
Cellular And Molecular Life Sciences
comment
0
thumb_up
0
SLPI controls neutrophil migration abilities and impacts neutrophil skin infiltration in experimental psoriasis
Skin infiltration by neutrophils is a hallmark of the chronic inflammatory skin disease psoriasis, yet the mechanisms unde...
Cellular And Molecular Life Sciences
comment
0
thumb_up
0
Enhanced secretion of the amyotrophic lateral sclerosis ALS-associated misfolded TDP-43 mediated by the ER-ubiquitin specific peptidase USP19
Proteinopathies, such as amyotrophic lateral sclerosis (ALS), are marked by the accumulation of misfolded proteins that di...
Cellular And Molecular Life Sciences
comment
0
thumb_up
0
Antiviral strategies against influenza virus: an update on approved and innovative therapeutic approaches
Influenza viruses still represent a great concern for Public Health by causing yearly seasonal epidemics and occasionally ...
Cellular And Molecular Life Sciences
comment
0
thumb_up
0
The immune sensitivity caused by DUSP11, an RNA 5′-end maturation phosphatase, is adjusted by a human non-coding RNA, nc886
All cellular transcripts initially have a tri-phosphate (PPP) group at the 5′-end, recognized as a pathogen-associat...
Cellular And Molecular Life Sciences
comment
0
thumb_up
0
Load More
Modal title
×
Modal title
×
Share
Login
Global News and Health Forum
Join Now!
Member Login
Remember me
Forgot password?
Or using
Linkedin