×
Close
Sign Up
Login
Home
SCI Abstract
Library D
Events & Partner
WeMed
MDLA Events Platform
Events
Media Partners
Educational Partner
User Tools
FAQ/USER GUIDE
Language
English
中文/ Chinese
French
Português
Español
Arabic
Russian
Contact Us
×
Close
mdla_1
mdla_2
mdla_3
mdla_4
mdla_5
mdla_6
Categories
Biochemistry & Molecular Biology
29955
Global Medical University
5105
Allergy
1792
Anatomy & Morphology
1582
Andrology
379
Anesthesia & Intensive Care
1297
Anesthesiology
5389
Audiology & Speech-Language Pathology
347
Behavioral Sciences
105
Biochemical Research Methods
7205
Biodiversity Conservation
330
Biology
8488
Biophysics
8227
Biotechnology & Applied Microbiology
8608
Cardiac & Cardiovascular Systems
31005
Cardiovascular & Respiratory Systems
1397
Cell & Tissue Engineering
698
Cell Biology
11189
Chemistry, Analytical
4288
Chemistry, Applied
10860
Chemistry, Medicinal
8731
Chemistry, Multidisciplinary
18453
Clinical Immunology & Infectious Disease
405
Clinical Medicine
8964
Clinical Neurology
16593
Clinical Psychology & Psychiatry
1275
Critical Care Medicine
3136
Dentistry, Oral Surgery & Medicine
13503
Dermatology
7469
Developmental Biology
6938
Ecology
630
Education, Scientific Disciplines
2026
Emergency Medicine
4111
Endocrinology, Metabolism & Nutrition
24472
Engineering, Biomedical
3723
Entomology
488
Environmental Medicine & Public Health
4649
Evolutionary Biology
275
Gastroenterology & Hepatology
12188
General & Internal Medicine
6948
Genetics & Heredity
15098
Geriatrics & Gerontology
5067
Gerontology
378
Health Care Sciences & Services
16128
Health Policy & Services
599
Hematology
5569
Immunology
24701
Infectious Diseases
13922
Integrative & Complementary Medicine
2921
Medical Ethics
1239
Medical Informatics
2224
Medical Laboratory Technology
419
Medicine, General & Internal
44227
Medicine, Legal
532
Medicine, Research & Experimental
17699
Microbiology
23236
Mycology
0
Nanoscience & Nanotechnology
5363
Neuroimaging
1369
Neurology
4545
Neurosciences
39684
Nursing
9777
Nutrition & Dietetics
7823
Obstetrics & Gynecology
8246
Oncology
52233
Ophthalmology
9704
Optics
4269
Orthopedics
11758
Orthopedics, Rehabilitation & Sports Medicine
1807
Otolaryngology
1581
Otorhinolaryngology
4864
Parasitology
1157
Pathology
5141
Pediatrics
21479
Peripheral Vascular Disease
4777
Pharmacology & Pharmacy
35372
Pharmacology/Toxicology
12164
Physiology
8858
Polymer Science
550
Primary Health Care
836
Psychiatry
18996
Psychology
5225
Psychology, Applied
111
Psychology, Biological
389
Psychology, Clinical
806
Psychology, Developmental
272
Psychology, Educational
158
Psychology, Experimental
188
Psychology, Mathematical
0
Psychology, Multidisciplinary
1682
Psychology, Psychoanalysis
30
Psychology, Social
131
Public Health & Health Care Science
2222
Public, Environmental & Occupational Health
27224
Quantum Science & Technology
0
Radiology, Nuclear Medicine & Imaging
12396
Radiology, Nuclear Medicine & Medical Imaging
8244
Rehabilitation
3039
Remote Sensing
0
Reproductive Biology
2874
Reproductive Medicine
1207
Research/Laboratory Medicine & Medical Technology
3998
Respiratory System
7388
Rheumatology
6025
Social Sciences, Biomedical
1167
Substance Abuse
2759
Surgery
33685
Toxicology
4433
Transplantation
938
Tropical Medicine
300
Urology & Nephrology
12837
Veterinary Sciences
35
Virology
2545
Zoology
0
Channels
NEUROCHEMICAL RESEARCH
682
AMERICAN JOURNAL OF PHYSIOLOGY-ENDOCRINOLOGY AND METABOLISM
207
ANTIOXIDANTS
2594
BIOMOLECULES
2187
BIOORGANIC CHEMISTRY
1685
CELL AND BIOSCIENCE
473
CELLULAR & MOLECULAR BIOLOGY LETTERS
248
CELLULAR AND MOLECULAR LIFE SCIENCES
1158
COLLOIDS AND SURFACES B-BIOINTERFACES
1457
COMPUTATIONAL AND STRUCTURAL BIOTECHNOLOGY JOURNAL
1321
CYTOKINE
702
CYTOKINE & GROWTH FACTOR REVIEWS
202
FREE RADICAL BIOLOGY AND MEDICINE
1041
GENOME RESEARCH
480
INTERNATIONAL JOURNAL OF BIOLOGICAL SCIENCES
40
INTERNATIONAL REVIEW OF CELL AND MOLECULAR BIOLOGY
318
JOURNAL OF BIOLOGICAL CHEMISTRY
2297
JOURNAL OF CELLULAR BIOCHEMISTRY
110
JOURNAL OF COMPUTER-AIDED MOLECULAR DESIGN
205
JOURNAL OF GENETICS AND GENOMICS
460
JOURNAL OF INORGANIC BIOCHEMISTRY
720
JOURNAL OF INTEGRATIVE PLANT BIOLOGY
85
JOURNAL OF LIPID RESEARCH
24
JOURNAL OF MOLECULAR BIOLOGY
747
JOURNAL OF PHOTOCHEMISTRY AND PHOTOBIOLOGY B-BIOLOGY
424
MOLECULAR BIOLOGY
292
MOLECULAR CARCINOGENESIS
63
NATURE CHEMICAL BIOLOGY
636
NATURE PROTOCOLS
397
NEUROCHEMISTRY INTERNATIONAL
395
PROGRESS IN LIPID RESEARCH
0
REDOX BIOLOGY
0
SCIENCE SIGNALING
167
SIGNAL TRANSDUCTION AND TARGETED THERAPY
962
BIOCHEMISTRY AND CELL BIOLOGY
131
BIOMEDICAL JOURNAL
0
BIOORGANIC & MEDICINAL CHEMISTRY
1
BIOPHYSICAL CHEMISTRY
0
BIOPOLYMERS
28
BIOTECHNIQUES
366
BMC BIOCHEMISTRY
141
CELL BIOCHEMISTRY AND FUNCTION
38
CHEMBIOCHEM
338
CHEMICAL BIOLOGY & DRUG DESIGN
145
CURRENT ISSUES IN MOLECULAR BIOLOGY
546
FRONTIERS IN MOLECULAR BIOSCIENCES
2683
JOURNAL OF FOOD BIOCHEMISTRY
259
JOURNAL OF MOLECULAR RECOGNITION
35
LIPIDS
23
PHYSICAL BIOLOGY
119
PROGRESS IN BIOPHYSICS & MOLECULAR BIOLOGY
6
PROTEIN SCIENCE
152
LIPIDS IN HEALTH AND DISEASE
432
VITAMINS AND HORMONES
271
BIOCHEMISTRY INSIGHTS
8
BIOCHEMISTRY MOSCOW-SUPPLEMENT SERIES B-BIOMEDICAL CHEMISTRY
105
INDIAN JOURNAL OF CLINICAL BIOCHEMISTRY
221
PROTEOMES
63
MOLECULAR BIOLOGY RESEARCH COMMUNICATIONS
87
REVIEWS OF PHYSIOLOGY BIOCHEMISTRY AND PHARMACOLOGY
83
GENES & GENOMICS
431
INTERNATIONAL JOURNAL OF PEPTIDE RESEARCH AND THERAPEUTICS
352
JOURNAL OF BIOMOLECULAR NMR
112
SCI Abstract
search
ALL
RECOMMENDED
+
A Journey between Neurons and Astrocytes: A Tribute to Giorgio Carmignoto
The intimate relation between astrocytes and blood vessels was proposed by Camillo Golgi in 1870. Santiago Ramon y Cajal s...
Neurochemical Research
comment
0
thumb_up
0
Wnt7b Promotes Axon Differentiation and Extension by Regulating JNK-Mediated Cytoskeletal Dynamics
Neuronal polarization and axon growth are critical processes underlying neuronal differentiation and maturation. Wnt prote...
Neurochemical Research
comment
0
thumb_up
0
Autophagy Modulation by Antidepressants: Mechanisms and Implications
Depression is a significant global health concern that extends beyond mere neurotransmitter imbalances, as the significanc...
Neurochemical Research
comment
0
thumb_up
0
Hindbrain Lactoprivic Regulation of Hypothalamic Third Ventricular Alpha-2 Tanycyte Metabolic Sensor Gene Expression in Hypoglycemic Male Versus Female Rats
Alpha-2 (α2-) tanycytes line the ventral wall of the third ventricle where they ostensibly engage in metabolic screen...
Neurochemical Research
comment
0
thumb_up
0
Dapagliflozin Ameliorates Doxorubicin-Induced Chemobrain and Cognitive Abnormalities in Rats: Modulation of AKT/GSK-3β and Wnt/β-Catenin Pathways
Cognitive impairments are frequently observed in cancer survivors who received chemotherapy based on doxorubicin (DOX), at...
Neurochemical Research
comment
0
thumb_up
0
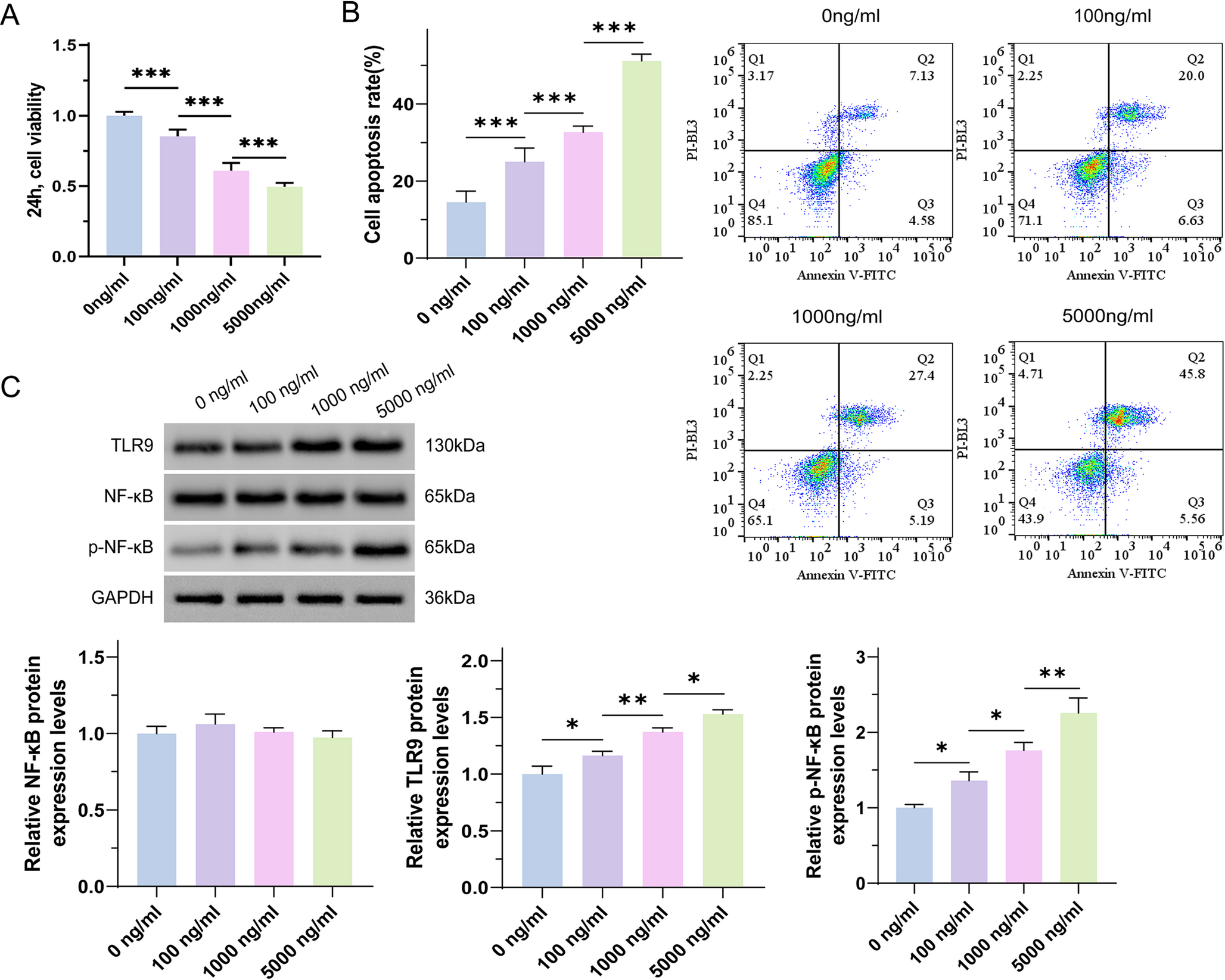
Dual Targeting of TLR9 and cGAS-STING Pathways Attenuates Astrocyte Inflammatory Activation: Potential Implication in Multiple Sclerosis
This study aims to investigate the role of Toll-like receptor 9 (TLR9), a deoxyribose nucleic acid (DNA) sensor, in astroc...
Neurochemical Research
comment
0
thumb_up
0
Astrocyte Autophagy in Neurodegenerative Diseases: Current Progress in Mechanisms and Therapeutics
Astrocytes, the most abundant and functionally diverse glial cell type in the brain, play a crucial role in maintaining ce...
Neurochemical Research
comment
0
thumb_up
0
Correction to: Ameliorative Role of Phosphodiesterase-5 (PDE-5) Inhibitor “Avanafil” Via Modulating cAMP & cGMP Pathway Against Alzheimer’s Disease
Cite this articleTalib, M., Siddiqui, N., Tripathi, P.N. et al. Correction to: Ameliorative Role of Phosphodiesterase-5 (P...
Neurochemical Research
comment
0
thumb_up
0
The Role of Neuroglia in Cognitive Longevity
The concept of the central nervous system (CNS) reserve emerged from the mismatch often observed between the extent of bra...
Neurochemical Research
comment
0
thumb_up
0
Astrocyte-Neuron Metabolic Synergies in Neurological Homeostasis and Disease
Metabolic synergy between astrocytes and neurons is key to maintaining normal brain function. As the main supporting cells...
Neurochemical Research
comment
0
thumb_up
0
Therapeutic Effect of Physical Activity in a Male Wistar Rat Model of Paraquat and Maneb-Induced Parkinson’s Disease
Parkinson’s disease (PD) is characterized by impairments in motor control following the degeneration of dopamine-pro...
Neurochemical Research
comment
0
thumb_up
0
Cholesterol-Lowering Treatment Suppresses Neuromuscular Transmission Via Presynaptic Mechanism at the Mouse Diaphragm Muscle
Statins are widely prescribed and effective cholesterol-lowering drugs for the therapy of cerebrovascular and cardiovascul...
Neurochemical Research
comment
0
thumb_up
0
Silencing PVT1 Alleviates Sevoflurane Anesthesia-Induced Oxidative Stress and Cognitive Dysfunction by Regulating miR-486-5p
To investigate the role and mechanism of long non-coding RNA PVT1 in sevoflurane-induced oxidative stress and cognitive dy...
Neurochemical Research
comment
0
thumb_up
0
Special Collection of Neurochemical Research Volume 50, 2025 in Remembrance of Prof. Arne Schousboe
Surprisingly, I can remember Arne going back + 50 years. He often visited Abel Lajtha at the Research Institute for Neuroc...
Neurochemical Research
comment
0
thumb_up
0
Methylsulfonylmethane Mitigates Neurobehavioral Impairment, Oxidative Stress, Changes in Trace Elements and Clock Expression in Alcohol and Circadian-Disrupted C57BL/6J Mice Brain
Alcohol consumption can affect the brain due to an elevation in oxidative stress and inflammation. Alcoholism influences t...
Neurochemical Research
comment
0
thumb_up
0
Riboflavin (Vitamin B2) Accumulation Modulates Neuronal Cellular Homeostasis in Typical Brain Development and Cerebral Palsy
The developing brain requires high energy demands and metabolic efforts to regulate oxidative stress and myelination. Earl...
Neurochemical Research
comment
0
thumb_up
0
Neohesperidin Improves Depressive-Like Behavior Induced by Chronic Unpredictable Mild Stress in Mice
Depression is a common and complex neuropsychiatric disorder affecting people of all ages worldwide, associated with high ...
Neurochemical Research
comment
0
thumb_up
0
Breaking Barriers in Huntington’s Disease Therapy: Focused Ultrasound for Targeted Drug Delivery
Huntington’s disease (HD) is a progressive neurodegenerative disease resulting from a mutation in the huntingtin (HT...
Neurochemical Research
comment
0
thumb_up
0
PKR Inhibitor C16 Regulates HIV-gp120 Induced Neuronal Injury and Cognitive Impairment in Vivo and in Vitro Models
To study the neuronal protective effect and its potential mechanism of C16 against gp120-induced cognitive impairment in v...
Neurochemical Research
comment
0
thumb_up
0
Regulation of Glutamate Transporter Type 1 by TSA and the Antiepileptic Mechanism of TSA
Epilepsy (EP) is a neurological disorder characterized by abnormal, sudden neuronal discharges. Seizures increase extracel...
Neurochemical Research
comment
0
thumb_up
0
Challenges of Investigating Compartmentalized Brain Energy Metabolism Using Nuclear Magnetic Resonance Spectroscopy in vivo
Brain function requires continuous energy supply. Thus, unraveling brain metabolic regulation is critical not only for our...
Neurochemical Research
comment
0
thumb_up
0
Glycyrrhizic Acid Mitigates Haloperidol-Induced Neurotoxicity in SHSY-5Y Cells and Rats Via Activation of PI3k/Akt/Nrf2 Pathways
Antipsychotic medications are used to treat a psychological condition called ‘Schizophrenia’. However, its lon...
Neurochemical Research
comment
0
thumb_up
0
Identification of a Subpopulation of Astrocyte Progenitor Cells in the Neonatal Subventricular Zone: Evidence that Migration is Regulated by Glutamate Signaling
In mice engineered to express enhanced green fluorescent protein (eGFP) under the control of the entire glutamate transpor...
Neurochemical Research
comment
0
thumb_up
0
α-Ketoisocaproic Acid Disrupts Mitochondrial Bioenergetics in the Brain of Neonate Rats: Molecular Modeling Studies of α-ketoglutarate Dehydrogenase Subunits Inhibition
Brain accumulation of the branched-chain α-keto acids α-ketoisocaproic acid (KIC), α-keto-β-methylvale...
Neurochemical Research
comment
0
thumb_up
0
Trehalose Inhibits ferroptosis Through Activating SIRT3/SOD2 Signaling Axis and Alleviates Brain Injury After Traumatic Brain Injury
Trehalose has neuroprotective effects in neurodegenerative diseases. This study aimed to explore the impact of trehalose o...
Neurochemical Research
comment
0
thumb_up
0
Blackcurrant (Ribes nigrum L.) and Its Association with Donepezil Restore Cognitive Impairment, Suppress Oxidative Stress and Pro-inflammatory Responses, and Improve Purinergic Signaling in a Scopolamine-Induced Amnesia Model in Mice
Purinergic signaling plays a major role in aging and neurodegenerative diseases, which are associated with memory decline....
Neurochemical Research
comment
0
thumb_up
0
Nanoparticle Interactions with the Blood Brain Barrier: Insights from Drosophila and Implications for Human Astrocyte Targeted Therapies
This review explores the intricate connections between Drosophila models and the human blood-brain barrier (BBB) with nano...
Neurochemical Research
comment
0
thumb_up
0
Exploring Ubiquitination in Spinal Cord Injury Therapy: Multifaceted Targets and Promising Strategies
Spinal cord injury (SCI) is a severely debilitating neurological condition that often results in significant functional im...
Neurochemical Research
comment
0
thumb_up
0
Intermittent Fasting Improves Sevoflurane-Induced Cognitive Dysfunction in Rats Through SIRT1-Mediated Autophagy
Perioperative neurocognitive disorders (PND) is a common complication affecting the central nervous system, commonly induc...
Neurochemical Research
comment
0
thumb_up
0
FTO Suppresses Proliferation and Induces Apoptosis of T98G Glioblastoma Cells via N6-methyladenosine Modification of GSTO1
Glioblastoma (GBM) is the most malignant type of glioma with a very poor prognosis. N6-methyladenosine (m6A) is well-docum...
Neurochemical Research
comment
0
thumb_up
0
Load More
Modal title
×
Modal title
×
Share
Login
Global News and Health Forum
Join Now!
Member Login
Remember me
Forgot password?
Or using
Linkedin